四川省應急管理廳 關于印發《尾礦庫安全生產管理責任清單參考模板(1.0版)》的通知
各市(州)應急管理局,有關中央在川和省屬企業:
??為深入貫徹落實《四川省安全生產委員會關于印發進一步推進安全生產清單制管理工作方案的通知》(川安委〔2020〕1號)(以下簡稱“省安委會1號文件”)精神,加快推進全省安全生產責任清單制管理工作,應急管理廳依據國家有關法律法規、部門規章、行業標準和技術規范,制定了《尾礦庫安全生產管理責任清單參考模板(1.0版)》(含4類主要清單和相關子清單)經征求意見、專項論證,現予印發。請結合實際,參照制定,抓好落實。
??一、及時公開發布,廣泛深入宣傳
??各市(州)要通過政府官網、門戶網站、官方微博、微信公眾號和地方黨政報刊、雜志等媒體,及時公開發布應急廳印發的參考模板(1.0版),多渠道廣泛深入開展宣傳發動,讓尾礦庫企業及時準確掌握安全生產清單制管理的核心要義、方法路徑和工作要求,大力營造安全生產清單制管理工作的濃厚氛圍,積極動員涉尾礦庫企業全面加快推行安全生產清單制管理工作。
??二、抓好清單制定,全面加快推行
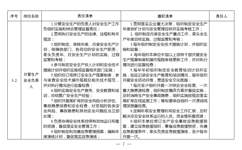
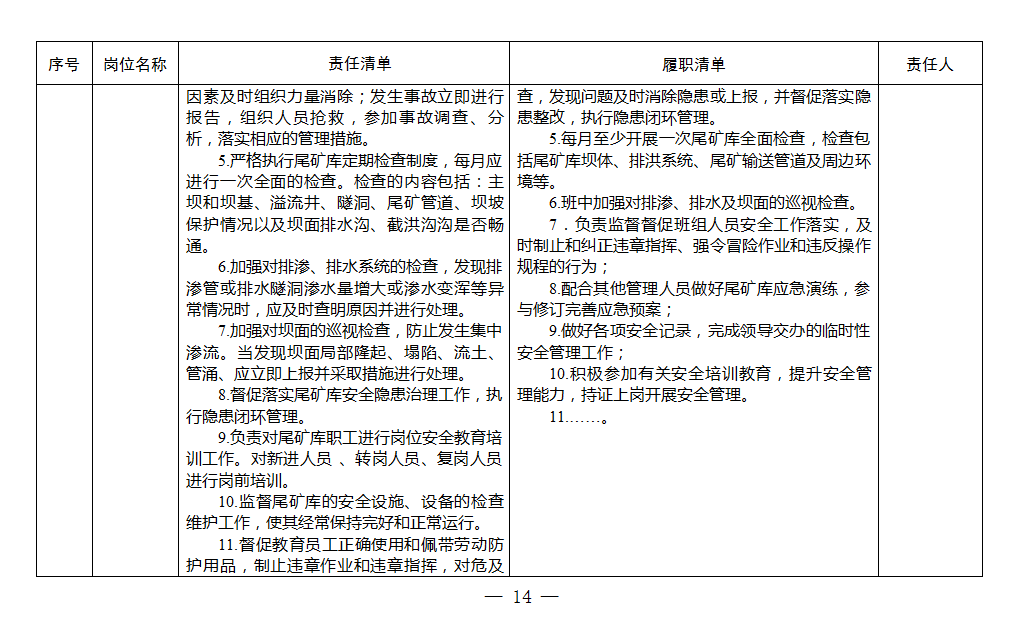
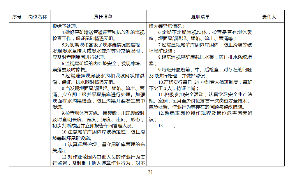
??各市(州)要嚴格按照省安委會1號文件中的進度要求,及時推進清單制管理工作,同時參照應急廳發布的參考模板(1.0版),按照“包括但不限于”的原則,將清單制管理所涉及的相關內容,納入涉尾礦庫企業的安全生產管理清單制定中,因地制宜加快推進,科學指導屬地企業結合自身實際制定本企業安全生產管理清單。企業安全生產責任清單,應做到分層分級、到崗到人,具體包括企業(單位)領導層、管理層、車間、班組、一線崗位作業人員。針對參考模板(1.0版)中明確要求定期組織開展的“教育培訓、安全檢查、風險管控、應急演練”等事項,各企業要在清單制定中進一步量化明確具體組織開展的頻次、內容和要求。
??企業(單位)的安全生產責任清單制定要緊緊圍繞有效管控安全風險,在參考借鑒參考模板基礎上,對本企業(單位)尾礦庫安全管理存在的安全風險進行全面精準辨識,逐一落實責任人員和有效安全防范措施,推動各層級、各崗位人員“知責履職”。具體崗位責任清單要在對應的崗位操作區或指定顯眼位置進行張貼公示,提醒落實。要通過清單制管理,嚴格實行照單履責、按單辦事,有效管控重大安全風險,堅決防止事故發生。
??中央在川和省屬重點企業要發揮排頭兵作用,主動示范引領。各市(州)在加快推進安全生產清單制管理工作中,要分級分類選樹一批示范企業,樹立標桿,通過典型引路,形成比學趕超幫的良好工作氛圍。同時,要充分調動企業的積極性和主觀能動性,創新工作內容和方法,鼓勵有條件企業加大清單制管理信息化工作力度,通過信息化進一步規范和約束清單管理行為,同時為清單制管理持續改進和精準管理提供數據支撐。
??三、強化督導檢查,狠抓責任落實
??各市(州)要將清單制管理工作作為今年安全生產的“頭號工程”,抓緊抓實抓細,全面落實到位。要進一步加強統籌協調,抓好分類指導,精準聚焦屬地重點尾礦庫企業,2020年9月底前要全面鋪開,加快推進安全生產責任清單制管理工作。要全力推動安全生產和清單制管理工作深度融合,要將此項工作納入今年督查巡查和執法檢查的重要內容,通過強化日常監督管理,加大專項執法檢查力度,著力構建以風險辨識管控為主線,橫向到邊、縱向到底的安全生產責任閉環管理體系,努力實現安全生產責任“零缺位”,牢牢守住安全生產“基本盤”。
??各市(州)要加強對推進清單制管理工作的督促和指導,幫助轄區涉尾礦庫企業(單位)制定符合企業自身實際的安全生產管理清單,企業在清單發布實施后10日內向所在地應急管理部門報備;推進過程中遇到的困難、發現的問題,請及時報告或咨詢應急廳相關負責同志。
??聯 系 人:李元祥
??聯系電話:028—63855658 16608066778
??附件:尾礦庫安全生產管理責任清單參考模板(1.0版)
四川省應急管理廳
2020年4月15日



























