新《固廢法》9月1日起實行,一文弄懂固廢、危廢、危險化學品,文尾有參會福利!
9月1日開始,新修訂的《中華人民共和國固體廢物污染環境防治法》(以下簡稱新《固廢法》)將實行。新固廢法在對環境違法行為的“嚴懲重罰”方面也達到了新高度,多項違法行為的罰款數額是現行固廢法的10倍。
可見三廢減量化、無害化、資源化已成為行業綠色發展目標和環保監管整體要求。流程君今天將和大家梳理一下新《固廢法》的要求,以及區分危廢,固體廢物和危險化學品。另外,《流程工業》將在第九屆2020上海世環會同期舉辦“2020 工業環保治理及節能技術研討會”,邀請大家一起探討工業環保領域的技術動向,拉到文尾可以看到會議最新進展哦~

“嚴懲重罰”的另外一個體現是,針對特定環境違法行為,除對企業本身進行行政處罰外,同時對企業的相關負責人進行處罰。新固廢法應該是目前所有環境法律法規中適用“雙罰制”最多的一部法律。另外,新法還增加了對企業相關責任人實施行政拘留的規定。
新固廢法新增的處罰規定
“嚴懲重罰”的另外一個體現是,針對特定環境違法行為,除對企業本身進行行政處罰外,同時對企業的相關負責人進行處罰。
新固廢法應該是目前所有環境法律法規中適用「雙罰制」最多的一部法律。
另外,新法還增加了對企業相關責任人實施行政拘留的規定。
因此,掌握了解新固廢法內容,一方面了解哪些是企業生產運營的“高壓線”不可觸碰;另一方面有利于企業更為科學地部署發展戰略規劃和擬定內部環境管理制度。

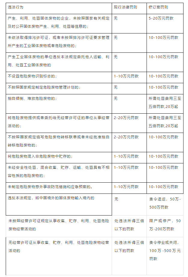
危險廢物未貼標志,重罰10-100萬!
《固廢法》修訂案涉及罰款的主要變更點:

接下來,讓我們一起來了解身邊的這些危險廢物,以及識別后該如何處理、過程中需要注意哪些事項。
什么是固體廢物
固體廢物是指在生產、生活和其他活動中產生的喪失原有利用價值或者雖未喪失利用價值但被拋棄或者放棄的固態、半固態和置于容器中的氣態的物品、物質以及法律、行政法規規定納入固體廢物管理的物品、物質。經無害化加工處理,并且符合強制性國家產品質量標準,不會危害公眾健康和生態安全,或者根據固體廢物鑒別標準和鑒別程序認定為不屬于固體廢物的除外。
我們身邊有哪些常見的固體廢物呢?
1、人們每天生活中都會產生大量固體廢物,如餐廚垃圾、快遞包裝廢物、廢電瓶等;
2、企業生產過程中也會產生工業固體廢物,如礦山企業產生的尾礦、矸石、廢石等礦業固體廢物,交通運輸制造業產生的廢舊輪胎、橡膠,印刷企業產生的廢紙,服裝加工業產生的邊角廢料、皮革邊等。

國家對于固體廢物的法律認定
除了《固體廢物污染環境防治法》中明確了固體廢物的定義外,國家還出臺了《固體廢物鑒別標準通則》(GB34330-2017),通過產生來源、利用和處置過程等一系列嚴格的判斷程序,明確某樣物質是否屬于固體廢物。特別是針對有些企業利用固體廢物生產副產品,副產品不滿足產品質量標準,也不符合國家相關污染物排放(控制)標準或技術規范要求,同時也沒有穩定合理的市場需求,屬于負價值,在這樣的情形下,該副產品的屬性仍認定為固體廢物,不能以產品的名義逃避監管。
什么是危險廢物?
危險廢物是指列入國家危險廢物名錄或者根據國家規定的危險廢物鑒別標準和鑒別方法認定的具有危險特性的固體廢物。危險廢物屬于固體廢物。
根據《危險廢物鑒別標準通則》(GB5085.7-2019),認定為危險廢物主要有以下情形:
1、凡是列入國家危險廢物名錄的廢物種類都是危險廢物;
2、雖沒有列入國家的危險廢物名錄的廢物,但是根據國家規定的危險廢物鑒別標準和鑒別方法,具有腐蝕性、毒性、易燃性、反應性中一種或一種以上危險特性的固體廢物,屬于危險廢物;
3、對未列入《國家危險廢物名錄》且根據危險廢物鑒別標準無法鑒別,但可能對人體健康或生態環境造成有害影響的固體廢物,由國務院生態環境主管部門組織專家認定。

這些具有毒性、易燃性、腐蝕性、傳染性、反應性等不同危險性的廢物,我們該怎樣管理、貯存呢?
危險廢物不同于一般的固體廢物,具有一定的危險性,因此,要對危險廢物實行重點控制和嚴格管理。危險廢物的環境污染防治包括產生、貯存、運輸、利用、處置幾個環節,必須要根據其特性,采取“因廢制宜、分類控制”的污染防治原則。根據《固體廢物污染環境防治法》第八十一條,收集、貯存危險廢物,應當按照危險廢物特性分類進行。禁止混合收集、貯存、運輸、處置性質不相容而未經安全性處置的危險廢物。
危險廢物依其危險特性的不同而分為不同的種類,如毒性(含急性毒性、浸出毒性等)、易燃性、腐蝕性、傳染性、反應性等。因此,對于不同種類的危險廢物,必須根據其特性,實施適合其特性的污染防治要求,采取不同的污染防治措施,即采取“因廢制宜,分類控制”的污染防治原則。如果對性質相異的各類危險廢物均采取相同的污染防治措施,則不僅不能有效控制污染,反而可能會擴大或加重污染危害。
企業作為危險廢物污染防治的責任主體,應按照《危險廢物貯存污染控制標準》《危險廢物收集貯存運輸技術規范》等標準規范在危險廢物貯存設施建設、運行和管理階段有效管控環境風險。

什么是危險化學品?
《危險化學品安全管理條例》第三條定義,本條例所稱危險化學品,是指具有毒害、腐蝕、爆炸、燃燒、助燃等性質,對人體、設施、環境具有危害的劇毒化學品和其他化學品。

危險化學品的生產、儲存、使用、經營、運輸等每個環節都不可掉以輕心,這就要求實施安全監督管理的相關部門都要擔起各自的職責來。
安全生產監督管理部門負責危險化學品安全監督管理綜合工作,組織確定、公布、調整危險化學品目錄,對新建、改建、擴建生產、儲存危險化學品(包括使用長輸管道輸送危險化學品)的建設項目進行安全條件審查,核發危險化學品安全生產許可證、危險化學品安全使用許可證和危險化學品經營許可證,并負責危險化學品登記工作。
相關鏈接:流程工業日前發布了相關文章:重磅!《危險化學品目錄(2015版)》即將修訂,0號柴油不再列入危化品!供參考學習。
危險化學品的廢棄和處置

危險化學品具有爆炸、易燃、毒害、腐蝕、放射性等危險特性,廢棄前相關的程序必須要履行。
從危險化學品→廢棄危險化學品→危險廢物分2個環節,4個步驟。
步驟1
危險化學品擬廢棄處置的,生產、儲存危險化學品的單位應將處置方案報所在地縣級人民政府安全生產監督管理部門、工業和信息化主管部門、環境保護主管部門和公安機關備案。
步驟2
企業對在常溫常壓下易爆、易燃及排出有毒氣體的危險化學品進行預處理,使之穩定后貯存。否則,按易爆、易燃危險品貯存。
環節2:廢棄危險化學品→危險廢物
步驟3
生產、儲存廢棄危險化學品的單位,將廢棄危險化學品預處理后可穩定貯存的,制定危險廢物管理計劃,向生態環境部門申報備案。
法律依據
1、《危險廢物貯存污染控制標準》(GB18597-2001)定義,“危險廢物貯存,指危險廢物再利用、或無害化處理和最終處置前的存放行為。”“在常溫常壓下易爆、易燃及排出有毒氣體的危險廢物必須進行預處理,使之穩定后貯存,否則,按易爆、易燃危險品貯存。”
2、《固體廢物污染環境防治法》第七十八條,“產生危險廢物的單位,應當按照國家有關規定制定危險廢物管理計劃;建立危險廢物管理臺賬,如實記錄有關信息,并通過國家危險廢物信息管理系統向所在地生態環境主管部門申報危險廢物的種類、產生量、流向、貯存、處置等有關資料。”“危險廢物管理計劃應當報產生危險廢物的單位所在地生態環境主管部門備案。”

步驟4
生產、儲存單位,按危險廢物管理要求規范做好廢棄危險化學品的處置工作。生態環境部門做好廢棄危險化學品處置污染防治的監督管理,應急管理部門做好廢棄危險化學品處置的安全監督管理。
