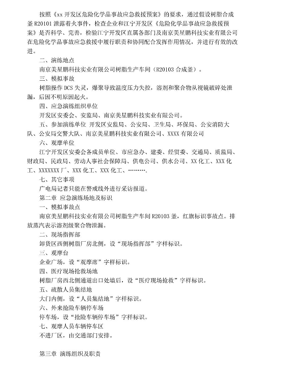
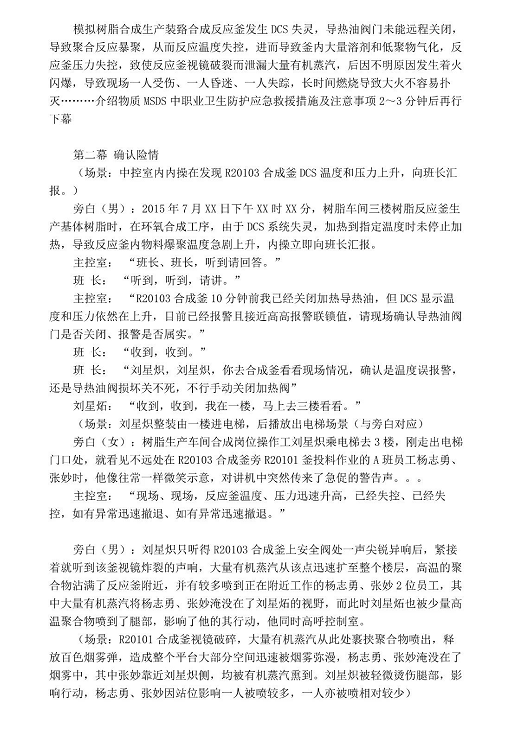
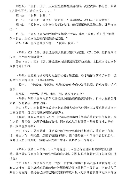
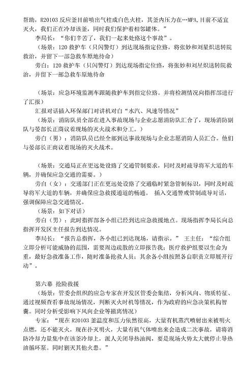
官方答復:生產過程無污染的工廠是否需要設立事故應急池?

危險化學品企業
生產安全事故應急準備指南
第一條 為加強危險化學品企業安全生產應急管理工作,有效防范和應對危險化學品事故,保障人民群眾生命和財產安全,依據《中華人民共和國突發事件應對法》《中華人民共和國安全生產法》《生產安全事故應急條例》《生產安全事故應急預案管理辦法》等法律、法規、規章、標準和有關文件(以下統稱現行法律法規制度),制定本指南。
第二條 本指南適用于危險化學品生產、使用、經營、儲存單位(以下統稱危險化學品企業)依法實施生產安全事故應急準備工作,也可作為各級政府應急管理部門和其他負有危險化學品安全生產監督管理職責的部門依法監督檢查危險化學品企業生產安全事故應急準備工作的工具。
本指南所稱危險化學品使用單位是指根據《危險化學品安全使用許可證實施辦法》規定,應取得危險化學品安全使用許可證的化工企業。
第三條 依法做好生產安全事故應急準備是危險化學品企業開展安全生產應急管理工作的主要任務,落實安全生產主體責任的重要內容。
應急準備應貫穿于危險化學品企業安全生產各環節、全過程。
危險化學品企業應遵循安全生產應急工作規律,依法依規,結合實際,在風險評估基礎上,針對可能發生的生產安全事故特點和危害,持續開展應急準備工作。
第四條 應急準備內容主要由思想理念、組織與職責、法律法規、風險評估、預案管理、監測與預警、教育培訓與演練、值班值守、信息管理、裝備設施、救援隊伍建設、應急處置與救援、應急準備恢復、經費保障等要素構成。每個要素由若干項目組成。
要素1:思想理念。思想理念是應急準備工作的源頭和指引。危險化學品企業要堅持以人為本、安全發展,生命至上、科學救援理念,樹立安全發展的紅線意識和風險防控的底線思維,依法依規開展應急準備工作。
本要素包括安全發展紅線意識、風險防控底線思維、應急管理法治化與生命至上、科學救援四個項目。
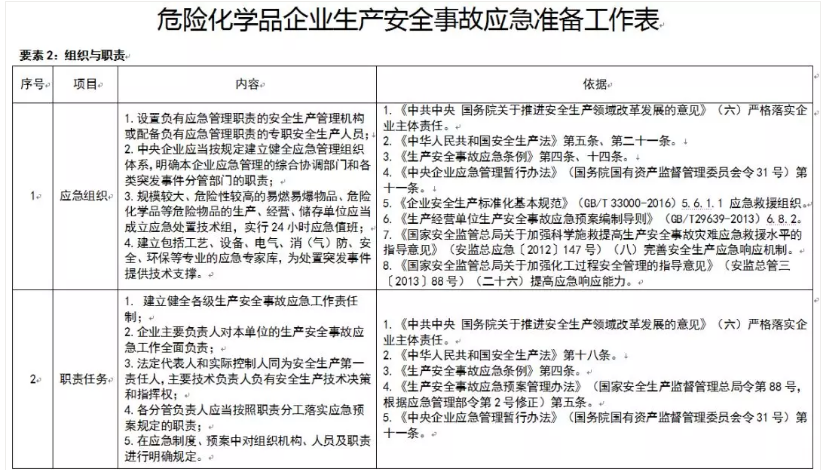
要素2:組織與職責。組織健全、職責明確是企業開展應急準備工作的組織保障。危險化學品企業主要負責人要對本單位的生產安全事故應急工作全面負責,建立健全應急管理機構,明確應急響應、指揮、處置、救援、恢復等各環節的職責分工,細化落實到崗位。
本要素包括應急組織、職責任務兩個項目。
要素3:法律法規。現行法律法規制度是企業開展應急準備的主要依據。危險化學品企業要及時識別最新的安全生產法律法規、標準規范和有關文件,將其要求轉化為企業應急管理的規章制度、操作規程、檢測規范和管理工具等,依法依規開展應急準備工作。
本要素包括法律法規識別、法律法規轉化、建立應急管理制度三個項目。
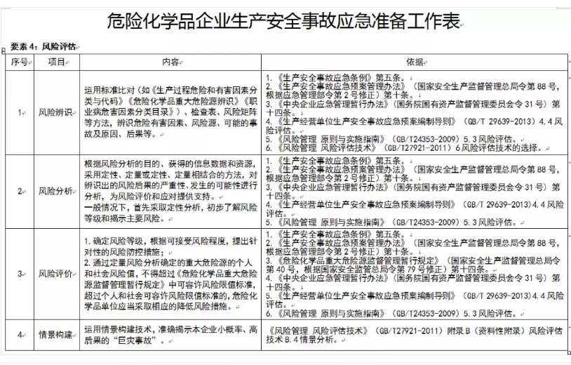
要素4:風險評估。風險評估是企業開展應急準備和救援能力建設的基礎。危險化學品企業要運用底線思維,全面辨識各類安全風險,選用科學方法進行風險分析和評價,做到風險辨識全面,風險分析深入,風險評估科學,風險分級準確,預防和應對措施有效。運用情景構建技術,準確揭示本企業小概率、高后果的“巨災事故”,開展有針對性的應急準備工作。
本要素包括風險辨識、風險分析、風險評價、情景構建四個項目。
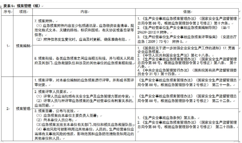
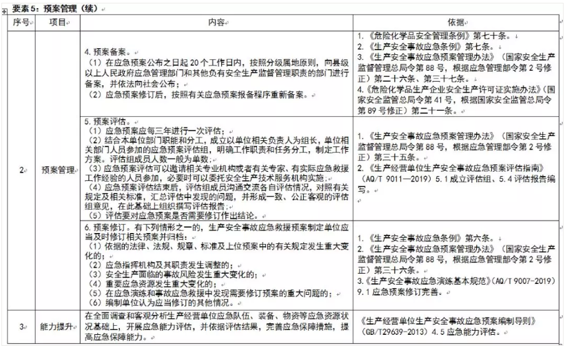
要素5:預案管理。針對性和操作性強的應急預案是企業開展應急準備和救援能力建設的“規劃藍圖”、從業人員應急救援培訓的“專門教材”、救援行動的“作戰指導方案”。危險化學品企業要組成應急預案編制組,開展風險評估、應急資源普查、救援能力評估,編制應急預案。要加強預案管理,嚴格預案評審、簽署、公布與備案;及時評估和修訂預案,增強預案的針對性、實用性和可操作性。
本要素包括預案編制、預案管理、能力提升三個項目。
要素6:監測與預警。監測與預警是企業生產安全事故預防與應急的重要措施。監測是及時做好事故預警,有效預防、減少事故,減輕、消除事故危害的基礎。預警是根據事故預測信息和風險評估結果,依據事故可能的危害程度、波及范圍、緊急程度和發展態勢,確定預警等級,制定預警措施,及時發布實施。
本要素包括監測、預警分級、預警措施三個項目。
要素7:教育培訓與演練。教育培訓與演練是企業普及應急知識,從業人員提高應急處置技能、熟練掌握應急預案的有效措施。危險化學品企業應對從業人員(包含承包商、救援協議方)開展針對性知識教育、技能培訓和預案演練,使從業人員掌握必要的應急知識、與崗位相適應的風險防范技能和應急處置措施。要建立從業人員應急教育培訓考核檔案,如實記錄教育培訓的時間、地點、人員、內容、師資和考核的結果。
本要素包括應急教育培訓、應急演練、演練評估三個項目。
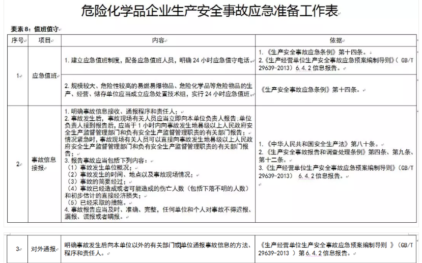
要素8:值班值守。值班值守是企業保障事故信息暢通、應急響應迅速的重要措施,是企業應急管理的重要環節。危險化學品企業要設立應急值班值守機構,建立健全值班值守制度,設置固定辦公場所、配齊工作設備設施,配足專門人員、全天候值班值守,確保應急信息暢通、指揮調度高效。規模較大、危險性較高的危險化學品生產、經營、儲存企業應當成立應急處置技術組,實行24小時值班。
本要素包括應急值班、事故信息接報、對外通報三個項目。
要素9:信息管理。應急信息是企業快速預測、研判事故,及時啟動應急預案,迅速調集應急資源,實施科學救援的技術支撐。危險化學品企業要收集整理法律法規、企業基本情況、生產工藝、風險、重大危險源、危險化學品安全技術說明書、應急資源、應急預案、事故案例、輔助決策等信息,建立互聯共享的應急信息系統。
本要素包括應急救援信息、信息保障兩個項目。
要素10:裝備設施。裝備設施是企業應急處置和救援行動的“作戰武器”,是應急救援行動的重要保障。危險化學品企業應按照有關標準、規范和應急預案要求,配足配齊應急裝備、設施,加強維護管理,保證裝備、設施處于完好可靠狀態。經常開展裝備使用訓練,熟練掌握裝備性能和使用方法。
本要素包括應急設施、應急物資裝備和維護管理三個項目。
要素11:救援隊伍建設。救援隊伍是企業開展應急處置和救援行動的專業隊和主力軍。危險化學品企業要按現行法律法規制度建立應急救援隊伍(或者指定兼職救援人員、簽訂救援服務協議),配齊必需的人員、裝備、物資,加強教育培訓和業務訓練,確保救援人員具備必要的專業知識、救援技能、防護技能、身體素質和心理素質。
本要素包括隊伍設置、能力要求、隊伍管理、對外公布與調動四個項目。
要素12:應急處置與救援。應急處置與救援是事故發生后的首要任務,包括企業自救、外部助救兩個方面。危險化學品企業要建立統一領導的指揮協調機制,精心組織,嚴格程序,措施正確,科學施救,做到迅速、有力、有序、有效。要堅持救早救小,關口前移,著力抓好崗位緊急處置,避免人員傷亡、事故擴大升級。要加強教育培訓,杜絕盲目施救、冒險處置等蠻干行為。
本要素包括應急指揮與救援組織、應急救援基本原則、響應分級、總體響應程序、崗位應急程序、現場應急措施、重點監控危險化學品應急處置、配合政府應急處置八個項目。
要素13:應急準備恢復。事故發生,打破了企業原有的生產秩序和應急準備常態。危險化學品企業應在事故救援結束后,開展應急資源消耗評估,及時進行維修、更新、補充,恢復到應急準備常態。
本要素包括事后風險評估、應急準備恢復、應急處置評估三個項目。
要素14:經費保障。經費保障是做好應急準備工作的重要前提條件。危險化學品企業要重視并加強事前投入,保障并落實監測預警、教育培訓、物資裝備、預案管理、應急演練等各環節所需的資金預算。
要依法對外部救援隊伍參與救援所耗費用予以償還。
本要素包括應急資金預算、救援費用承擔兩個項目。
第五條 本指南依據現行相關法律法規制度細化明確了應急準備各要素所有項目的主要內容,詳見附件《危險化學品企業生產安全事故應急準備工作表》。
(一)危險化學品企業生產安全事故應急準備包括但不限于附件所列要素及其項目、內容。附件所列要素及其項目、內容,是現行法律法規制度對危險化學品企業生產安全事故應急準備的最低要求。
(二)危險化學品企業要結合企業實際,在現有要素及其項目下豐富應急準備內容。可根據實際需要,合理增加應急準備要素并明確具體項目、內容。
(三)危險化學品企業應加強法律法規制度識別與轉化,及時完善應急準備要素及其項目、內容和依據,保證生產安全事故應急準備持續符合現行法律法規制度要求。
危險化學品企業應結合實際,建立健全應急準備工作制度,對本指南所提各項應急準備在企業應急管理中的實現路徑和方法進行固化,做到應急準備具體化、常態化。
第六條 本指南是危險化學品企業依法開展應急準備工作的重要工具和安全生產應急管理培訓的重要內容。危險化學品企業主要負責人要加強組織領導,制定全員培訓計劃,逐要素開展系統培訓。
第七條 危險化學品企業應定期開展多種形式、不同要素的應急準備檢查,并將檢查情況作為企業獎懲考核的重要依據,不斷提高應急準備工作水平。
第八條 各級政府應急管理部門和其他負有危險化學品安全生產監督管理職責的部門、危險化學品企業上級公司(集團)可根據附件所列各要素及其項目、內容和依據,靈活選用座談、查閱資料、現場檢查、口頭提問、實際操作、書面測試等方法,對危險化學品企業應急準備工作進行監督檢查。
第九條 本指南下列用語的含義:
應急準備,是指以風險評估為基礎,以先進思想理念為引領,以防范和應對生產安全事故為目的,針對事故監測預警、應急響應、應急救援及應急準備恢復等各個環節,在事故發生前開展的思想準備、預案準備、機制準備、資源準備等工作的總稱。
風險評估,是指依據《生產過程危險和有害因素分類與代碼》《危險化學品重大危險源辨識》《職業危害因素分類目錄》等辨識各種安全風險,運用定性和定量分析、歷史數據、經驗判斷、案例比對、歸納推理、情景構建等方法,分析事故發生的可能性、事故形態及其后果,評價各種后果的危害程度和影響范圍,提出事故預防和應急措施的過程。
情景構建,是指基于風險辨識,分析和評價小概率、高后果事故的風險評估技術。
附件:危險化學品企業生產安全事故應急準備工作表













































































































一)
演練策劃與設計
1.目標是否明確且具有針對性,符合本單位實際;
2.演練目標是否簡明、合理、具體、可量化和可實現;
3.演練目標是否已明確“由誰在什么條件下完成什么任務,依據什么標準,取的什么效果”;
4.演練目標設置是否從提高參演人員的應急能力角度考慮;
5.設計的演練情景是否符合演練單位實際情況,且有利于促進實現演練目標和提高參演人員應急能力;
6.是否考慮到演練現場及可能對周邊社會秩序造成的影響;
7.演練情景內容是否包括了情景概要、事件后果、背景信息、演化過程等要素,要素較為全面;
8.演練情景中的各事件之間的演化銜接關系是否科學、合理,各事件有確定的發生與持續時間;
9.是否確定了各參演單位和角色在各場景中的期望行動以及期望行動之間的銜接關系;
10.是否確定所需注入的信息及其注入形式;
(二)
演練文件編制
11.是否制定了演練工作方案、安全及各類保障方案、宣傳方案;
12.是否根據演練需要編制了演練腳本或演練觀摩手冊;
13.各單項文件中是否要素齊全、內容合理,符合演練規范要求;
14.是否文字通順、語言精煉、通俗易懂;
15.是否內容格式規范,各項附件項目齊全、編排順序合理;
16.演練工作方案經過評審或報批;
17.演練保障方案是否印發到演練的各保障部門;
18.演練宣傳方案是否考慮到演練前、中、后各環節宣傳需要;
19.編制的觀摩手冊中各項要素是否齊全、并有安全告知;
20. 人員是否分工明確,職責清晰,數量滿足演練(事故救援)要求;
21.演練是否經費充足,保障充分;
22.器材使用是否管理科學、規范,滿足演練需要;
23.場地選擇是否符合演練策劃情景設置要求,現場條件滿足演練要求;
(三)
演練保障
24.演練活動安全保障條件是否準備到位并滿足要求;
25.是否充分考慮演練實施中可能面臨的各種風險,制定必要的應急預案或采取有效;
26.參演人員是否能夠確保自身安全的安全措施;
27.采用多種通信保障措施,有備份通信手段;
28.是否對各項演練(事故救援)保障條件進行了檢查確認。
- 演練實施情況評估 -
(一)
預警與信息報告
29.演練單位能夠根據監測監控系統數據變化狀況、事故險情緊急程度和發展勢態或有關部門提供的預警信息進行預警;
30.演練單位有明確的預警條件、方式和方法;
31.對有關部門提供的信息、現場人員發現險情或隱患進行及時預警;
32.預警方式、方法和預警結果在演練中表現有效;
33.演練單位內部信息通報系統能夠及時投入使用,能夠及時向有關部門和人員報告事故信息;
34.演練中事故信息報告程序規范,符合應急預案要求;
35.在規定時間內能夠完成向上級主管部門和地方人民政府報告事故信息程序,并持續更新;
36.能夠快速向本單位以外的有關部門或單位、周邊群眾通報事故信息;
37.演練單位是否能夠依據應急預案快速確定事故的嚴重程度及等級;
(二)
緊急動員
38.演練單位是否能夠根據事故級別,啟動相應的應急響應,采用有效的工作程序,警告、通知和動員相應范圍內人員;
39.演練是否單位能夠通過總指揮或總指揮授權人員及時啟動應急響應;
40.演練單位應急響應是否迅速,動員效果較好;
41.演練單位在接到事故報告后,能夠及時開展事故早期評估,獲取事件的準確信息;
(三)
事故檢測
42.演練單位及相關單位能夠持續跟蹤、監測事故全過程;
43.事故監測人員能夠科學評估其潛在危害性;
44.能夠及時報告事態評估信息;
(四)
指揮與研判
45.現場指揮部能否及時成立,并確保其安全高效運轉;
46.指揮人員能否指揮和控制其職責范圍內的應急響應行動;
47.指揮人員能否掌控全局協調;
48.指揮部各位成員能否在較短或規定時間內到位,分工明確并各負其責;
49.現場指揮部能否及時提出有針對性的事故應急處置措施或制定切實可行的現場處置案并報總指揮部批準;
50.指揮部重要崗位是否有后備人選,并能夠根據演練(事故救援)活動的進行合理輪換;
51.現場指揮部制定的事故救援方案是否科學可行;
52.是否調集了足夠的應急事故救援資源和裝備(包括專業事故救援人員和相關裝備);
53.現場指揮部能否與當地政府或本單位指揮中心信息暢通,并實現信息持續更新和共享;
54.應急指揮決策程序是否科學可行;
55.指揮部能否對事故現場有效傳達指令,進行有效管控;
56.應急指揮中心能否及時啟用,各項功能正常、滿足使用;
57.參演人員是否能夠按照處置方案規定或在指定的時間內迅速達到現場開展事故救援;
58.參演人員是否能夠對事故先期狀況做出正確判斷,采取的先期處置措施科學、合理,處置結果有效;
59.現場參演人員是否職責清晰、分工合理;
60.應急處置程序是否正確、規范,處置措施執行到位;
(五)
事故處置
61.參演人員之間是否聯絡有效,溝通順暢有效,并能夠有序配合,協同事故救援;
62.事故現場處置過程中,參演人員是否能夠對現場實施持續安全監測或監控;
63.事故處置過程中是否采取了措施防止次生或衍生事故發生;
64.針對事故現場是否采取必要的安全措施,確保事故救援人員安全;
(六)
應急資源管理
65.根據事態評估結果,能否識別和確定應急行動所需的各類資源,同時根據需要聯系資源供應方;
66.參演人員是否能夠快速、科學使用外部提供的應急資源并投入應急事故救援行動;
67.應急設施、設備、器材等數量和性能是否能夠滿足現場應急需要;
68.應急資源的管理和使用是否規范有序,不存在浪費情況;
(七)
應急通訊
69.通信網絡系統是否正常運轉,通訊能力能夠滿足應急響應的需求;
70.應急隊伍是否能夠建立多途徑的通信系統,確保通訊暢;
71.是否有專職人員負責通訊設備的管理;
72.應急通信效果是否良好;
73.演練各方通信信息是否順暢;
(八)
信息公開
74.是否明確事故信息發布部門、發布原則;
75.事故信息是否能夠由現場指揮部及時準確向新聞媒體通報;
76.是否指定了專門負責公共關系的人員,主動協調媒體;
77.是否主動就事故情況在內部進行告知,并及時通知相關方(股東/家屬/周邊居民等);
78.是否能夠對事件輿情持續監測和研判,并對涉及的公共信息妥善處置;
(九)
人員保護方案
79.演練(事故救援)單位是否能夠綜合考慮各種因素并協調有關方面確保各方人員安全;
80.應急事故救援人員是否配備適當的個體防護裝備,或采取了必要自我安全防護措施;
81.是否有受到或可能受到事故波及或影響的人員的安全保;
82.針對事件影響范圍內的特殊人群,是否能夠采取適當方式發出警告并采取安全防護措施;
(十)
警戒與管制
83.關鍵應急場所的人員進出通道是否受到有效管制;
84.是否合理設置了交通管制點,劃定管制區域;各種警戒制與管制標志、標識設置是否明顯,警戒措施是否完善;
85.是否有效控制出入口,清除道路上的障礙物,保證道路暢通;
(十一)
醫療救護
86.應急響應人員是否對受傷害人員采取先期急救;
87.急救藥品、器材配備是否有效;
88.是否及時與場外醫療救護資源建立聯系求得支援;
89.傷員是否得到及時救治;
90.現場醫療人員是否能夠對傷病人員傷情作出正確診斷,并按照既定的醫療程序對傷病人員進行處置;
91.現場急救車輛是否能夠及時準確地將傷員送往醫院,并帶齊傷員有關資料;
(十二)
現場控制與恢復
92.針對事故可能造成的人員安全健康與環境、設備與設施方面的潛在危害,是否為降低事故影響而制定有效的技術對策和措施;
93.事故現場產生的污染物或有毒有害物質是否能夠及時、有效處置,并確保沒有造成二次污染或危害;
94.是否能夠有效安置疏散人員,清點人數,劃定安全區域并提供基本生活等后勤保障;
95.現場保障條件是否滿足事故處置、控制和恢復基本需要;
96.演練情景設計合理,滿足演練要求;
97.演練是否達到了預期目標;
(十三)
其他
98.參演人員是否能夠按時就位、正確并熟練使用應急器材;
99.應急響應的解除程序是否符合實際并與應急預案中規定的內容相一致;
100.應急預案是否得到了充分驗證和檢驗,并發現了不足。























