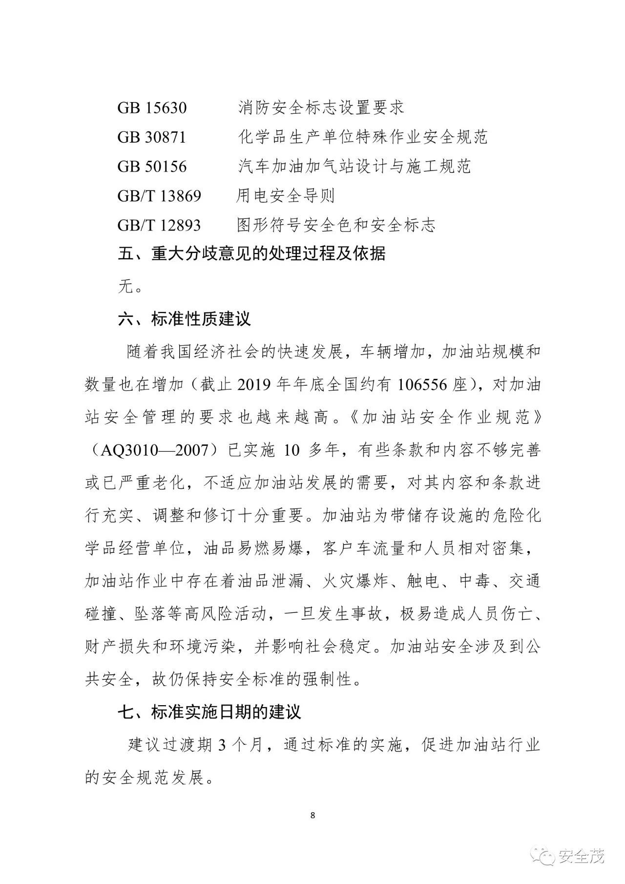
官方最新意見:加油作業區可使用手機支付,但應設可燃氣體聲光報警 | 《加油站作業安全規范(征求意見稿)》發布
12月14日,應急管理部官方發布《加油站作業安全規范(征求意見稿)》,概標準結合加油站行業發展及運行管理現狀進行修訂,考慮企業習慣,重點對作業提出了嚴格的要求,確保標準安全性更強、適用性強,有利于實際操作。
主要修改內容如下:
1、刪除了“加油站內不應使用移動通訊設備”的要求。
2、加油作業區可以按非危險區考慮。
3、如手機掃碼處位于加油作業區,應設置可燃氣體聲光報警裝置。出現報警時,應立即停止使用移動通訊設備和停止加油相關作業。
4、增加“卸油作業現場應設置隔離警示標識”的規定。
5、修改“油罐車熄火并靜置15分鐘后進行作業”為“油罐車靜置且靜電釋放5分鐘后,方可進行取樣、計量和卸油等相關作業”。
6、刪除了“卸油前,停止與該罐連接的給油設備”要求,加油站安裝防水濾芯的在保證油品質量風險可控的情況下可同時加油。
7、刪除了“卸油完畢應靜置5min”的要求。
8、增加了自助加油作業的安全操作要求。
9、現場環境濃度也低,摩托車沒必要再推行4.5米。
10、將卸油后靜置15分鐘后方可計量的規定修改為靜置5分鐘方可人工采樣、測水和計量。
11、在清洗油罐中增加了清罐作業特殊工種施工人員證件、安全教育培訓等要求,增加了專職監護人員和安全員的要求,增加了設置警示牌的要求。增加了清罐通風要求,增加了氧氣含量和油氣濃度含量檢測要求,增加了氧含量和油氣濃度定時復測要求,提高作業環境的安全檢測。增加了惡劣天氣下的作業要求。
12、增加了清罐作業消防措施設置要求和罐底污雜處理要求,避免危險廢物引發事故。
13、增加了動火作業分級管理規定,GB30871。

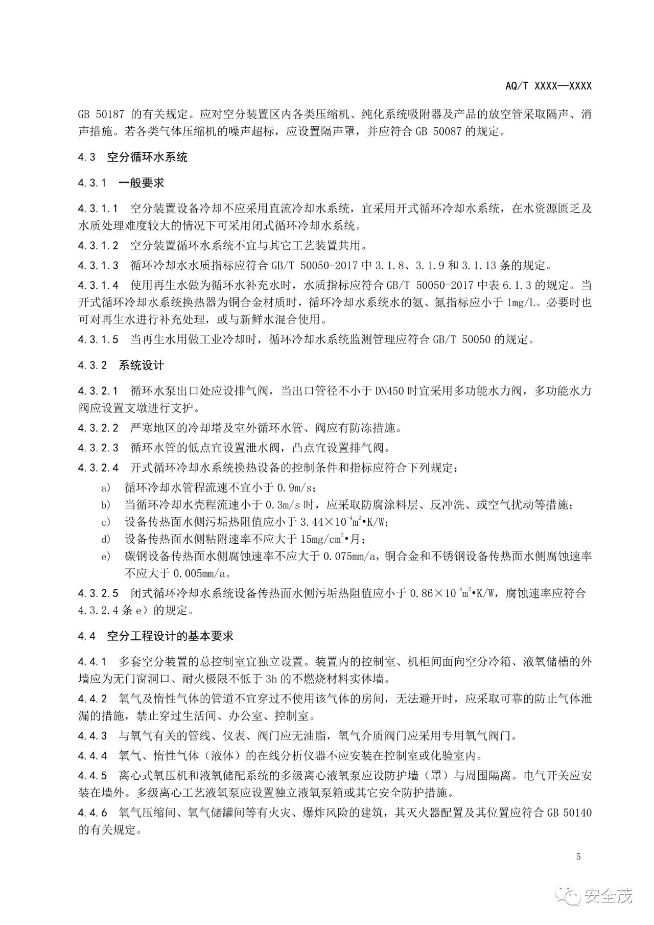
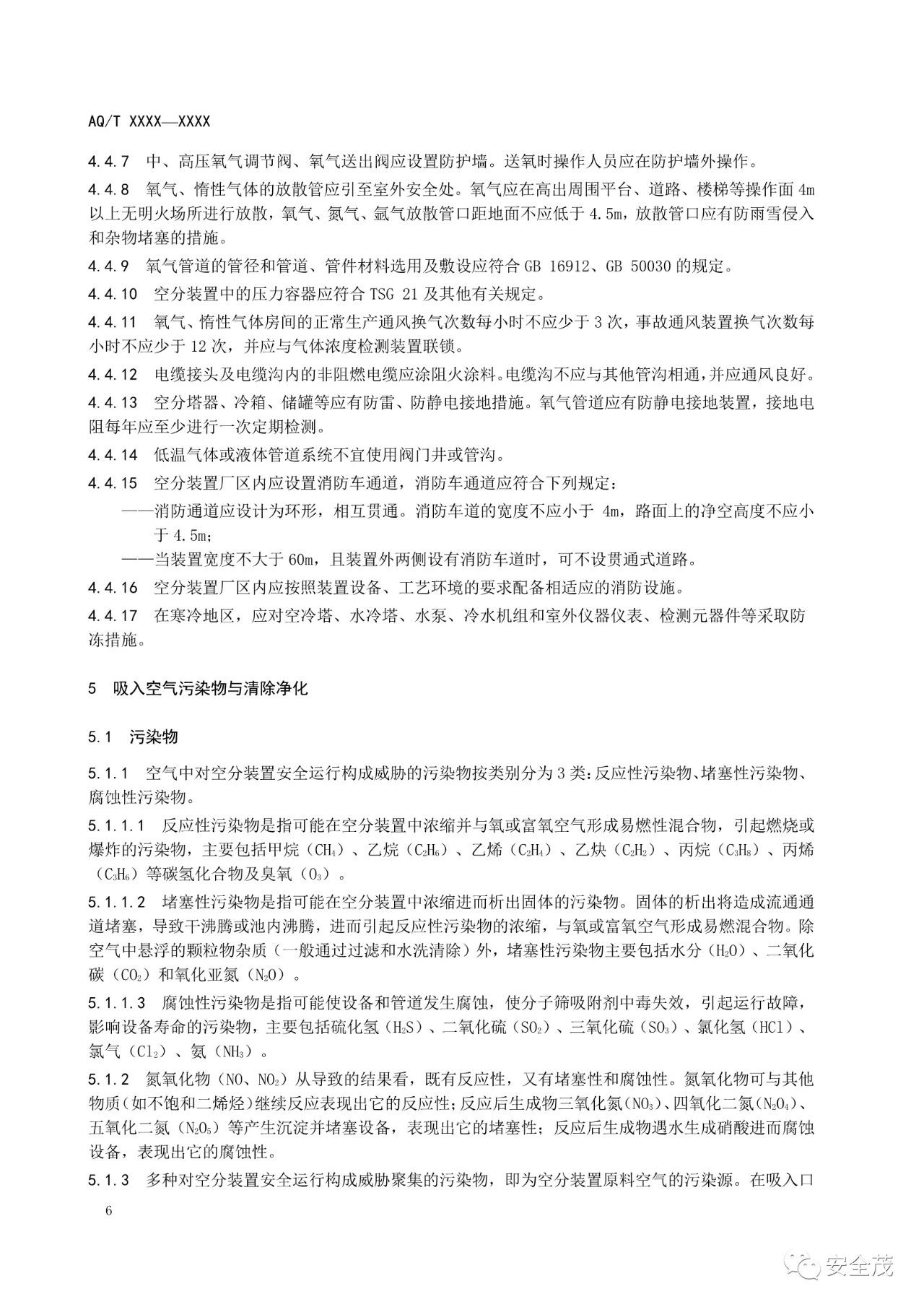
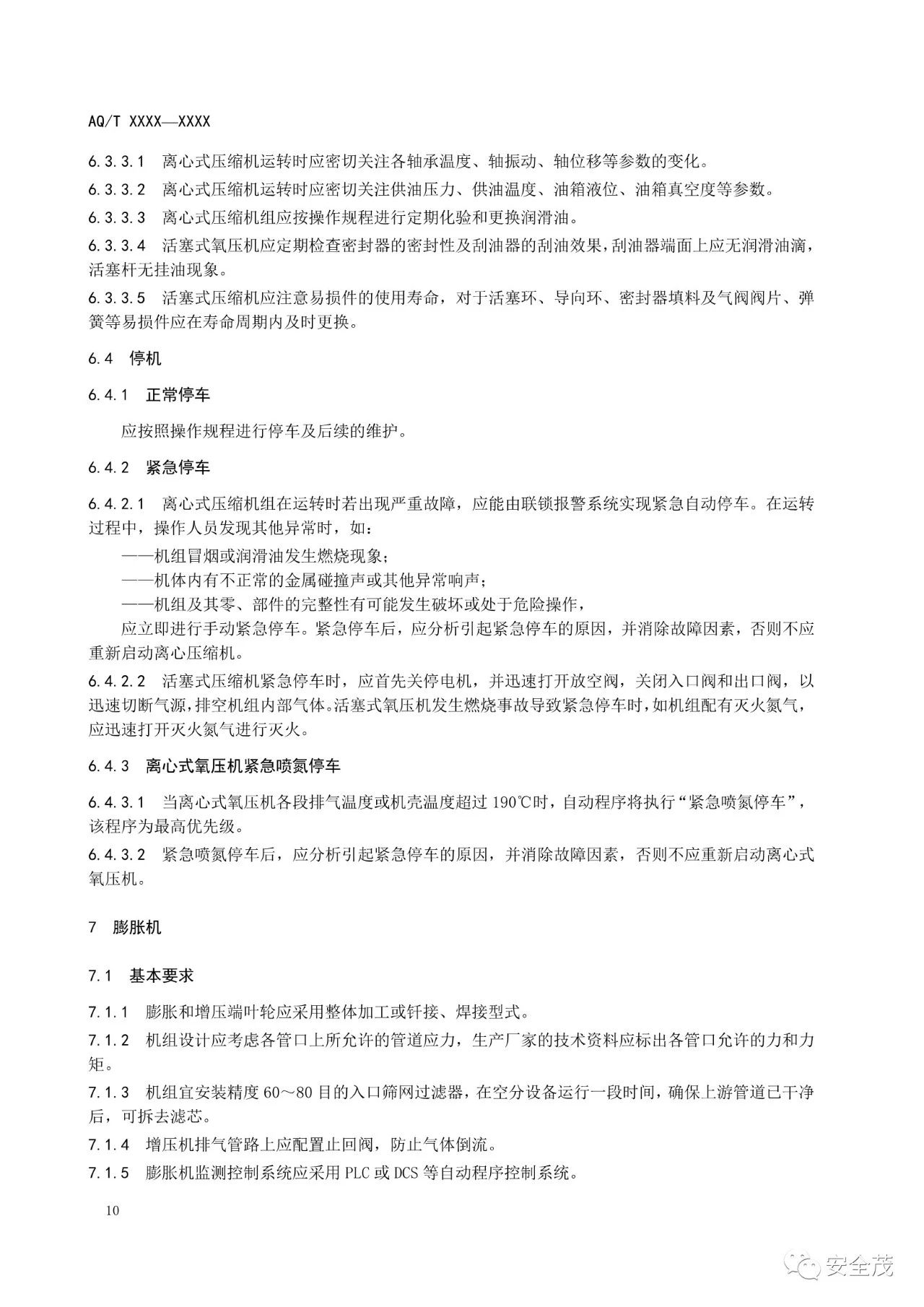
????根據應急管理部要求,應急管理部危化監管一司會同危化監管二司組織有關單位制修訂了《深冷空分裝置安全技術規范(征求意見稿)》、《加油站作業安全規范(征求意見稿)》(見附件1-4),現向社會公開征求意見。此次公開征求意見時間為2020年12月10日至2021年2月10日,反饋意見請填寫應急管理標準項目征求意見表(見附件5)后發送至指定電子郵箱(zhoujiling@ccsa.net.cn)。
????聯系人及電話:周計玲,010-64464037、64463902(傳真)。
附件:1.深冷空分裝置安全技術規范(征求意見稿)
??????2.深冷空分裝置安全技術規范(征求意見稿) 編制說明
??????3.加油站作業安全規范(征求意見稿)
??????4.加油站作業安全規范(征求意見稿) 編制說明
??????5.應急管理標準項目征求意見表


























































危化監管一司
2020年12月14日
