征求意見:住建部發布《建設工程施工現場消防安全技術規范(征求意見稿)》

住房和城鄉建設部辦公廳關于國家標準《建設工程施工現場消防安全技術規范(局部修訂條文征求意見稿)》公開征求意見的通知
2021年1月8日

1 總 則
1.0.3A 新增條文。隨著時代發展進步,自動化、信息化、智能化技術和裝置越來越成熟,在消防安全領域應用的場景也越來越多,如消防機器人、消防無人機,產生了巨大的經濟和社會效益,提倡采用經實踐證明行之有效的新技術、裝置用于施工現場消防安全管理。
2 術 語
2.0.6 新增術語。為節約資源、減少浪費,工程施工過程中能采用永臨結合的消防設備設施應盡量采用。永臨結合消防設施可分階段布置,如在主體施工階段采用永久消防給水立管作為臨時消防給水立管、室內樓梯作為臨時疏散樓梯;機電裝飾階段可采用永臨結合的消防車道、永臨結合疏散通道、永臨結合應急疏散指示標志、永臨結合避難層(間)等。
2.0.7 新增術語。用于裝飾裝修階段室內疏散通道樓梯間、走道的門洞處,發生火災時防火毯迅速落下,對正在蔓延的火勢形成一種阻擋和分割,起到隔火隔煙作用,為安全疏散創造條件。
2.0.8 新增術語。接火盆的形狀、容量應根據作業對象的特征進行定制,做到不留空隙、不漏火星。
3 總平面布局
3.1 一般規定
3.1.8新增條文。出入口的醒目位置系指施工人員進場時目光直視即可看到的區域;與消防相關聯的設施設備分布點宜用鮮艷醒目的顏色進行標識。
發電機房、配電房、易燃易爆危險品庫房、可燃材料存放庫房、可燃材料堆場及其加工場、固定動火作業場是施工現場防火的重點;給水及供配電線路和消防車道、臨時消防救援場地、消防水源是現場滅火的基本條件;現場出入口和場內臨時道路、臨時消防救援場地、臨時疏散通道、避難層(間)是人員安全疏散、避難、救援的基本設施。因此,施工現場總平面布局應明確與現場防火、滅火及人員避難、疏散密切相關的臨建設施的具體位置,以滿足現場防火、滅火及人員避難疏散的要求。
3.2 防火間距
3.2.1原3.2.1條修改。本條規定明確了不同臨時用房、臨時設施與在建工程的最小防火間距。臨時用房、臨時設施與在建工程的防火間距采用6m,主要是考慮臨時用房層數不高、面積不大,故采用了現行國家標準《建筑設計防火規范》GB 50016中多層民用建筑之間的防火間距的數值。同時,由于可燃材料堆場及其加工場、固定動火作業場、易燃易爆危險品庫房的火災危險性較高,故提高了要求。本條為強制性條文。
為防止超高層建筑施工過程中,火種等高空墜物引起下方易燃易爆危險品庫房、臨時辦公及生活用房發生火災,規定臨時用房與在建工程地面以上部分的防火間距小于13m時,應對其屋蓋或屋蓋上方的防護棚采取防火措施。本條所取的防火間距(建筑高度1/10)大于現行國家標準《高處作業分級》 GB 3608高空墜物半徑,考慮了超高層墜物過程中受到風荷載等作用。
3.3 消防車道
3.3.2原3.3.2條修改。本條依據消防車順利通行和正常工作的要求而制定。當無法設置環形臨時消防車道的時候,應設置回車場。現行國家標準《建筑設計防火規范》 GB 50016對消防車道作了規定,設置環形消防車道確有困難時,可沿兩個長邊設置消防車道,轉彎半徑應滿足消防車轉彎的要求,考慮到普通消防車轉彎半徑是9m,登高車的轉彎半徑是12m,要求臨時消防車道轉彎半徑在辦公、生活區不宜小于9m,生產區不宜小于12m。一般來說,無需登高車通行的臨時消防通道轉彎半徑達到9m即可,設計有登高車通行的臨時消防通道轉彎半徑不應小于12m。
參照《建筑高度大于250米民用建筑防火 設計加強性技術要求(試行)》(公消〔2018〕57號)提出超高層建筑周圍消防車道凈寬度和凈空高度不小于4.5m。
3.3.4原3.3.4條修改。本條規定明確了臨時消防救援場地的設置要求。
許多位于城區,特別是城區繁華地段的建設工程,體量大、施工場地十分狹小,尤其是在基礎工程、地下工程及建筑裙樓的結構施工階段,因受場地限制而無法設置臨時消防車道,也難以設置臨時消防救援場地。基于此類實際情況,施工現場的臨時消防車道或臨時消防救援場地最遲應在基礎工程、地下結構工程的土方回填完畢后,在建工程裝飾裝修工程施工前形成。因為在建工程裝飾裝修階段,現場存放的可燃建筑材料多、立體交叉作業多、動火作業多,火災事故主要發生在此階段,且危害較大。
為保證消防救援最大范圍地覆蓋建筑物,應將消防救援場地布置在建筑長邊側;臨時消防救援場地大小應滿足消防救援車輛支腿及承重要求;為保證救援車輛操作安全,方便救援,救援車輛與建(構)筑物之間應保持合理的距離。
參照《建筑設計防火規范》GB 50016明確臨時救援場地的長度、寬度,與外腳手架的凈距。
3.3.5新增條文。建筑地下結構施工完成后,應創造條件,提前插入地下工程外墻、頂板的防水、土方回填等工作,提前插入永久消防車道面層以下各構造層的施工,并在永久消防車道穩定層上施作臨時面層,同時設置消防車行進路線臨時指示標識等,滿足建筑裝飾裝修大面積施工期間消防車臨時通行和消防救援的需求。消防車道的永臨結合以減少永久消防道路的施工工作量。
4 建筑防火
4.1 一般規定
4.1.4新增條文。本條內容是針對在建工程施工現場實際情況,使得施工現場防火設計方案能夠用于具體安排并指導現場施工人員預防火災、撲滅初始火災、疏散逃生等活動的技術措施與方法。消防設計的關鍵在于“以人為本,預防為主”。超高層建筑施工現場防火設計應將永臨結合消防系統作為重點策劃內容。
4.3 在建工程防火
4.3.2原4.3.2條修改。本條規定是為了滿足人員迅速、有序、安全撤離火場及避免疏散過程中發生人員擁擠、踩踏、疏散通道垮塌等次生災害的要求而制定的。
疏散通道應具備與疏散要求相匹配的通行能力、承載能力和耐火性能。疏散通道如搭設在腳手架上,腳手架作為疏散通道的支撐結構,其承載力和耐火性能應滿足相關要求。進行腳手架剛度、強度、穩定性驗算時,應考慮人員疏散荷載。腳手架的耐火性能不應低于疏散通道。
本條明確了超高層建筑施工期間應采用永臨結合疏散通道,用于永臨結合疏散通道的建筑自帶的永久樓梯間、走道、水平結構、坡道、車道等應按照設計圖紙施工完維護結構,各樓層與上述樓梯間、走道、內走道之間應設置防火門或防火毯,以阻擋煙氣迅速侵入逃生通道,同時應啟動送風系統使封閉的疏散樓梯間、走道形成正壓以抵御煙氣侵入。按照永久設施臨時使用的原則,在建工程的樓梯間、走道用作疏散通道且設計有永久性防煙系統的,其防煙系統應施工完成并能正常使用。
4.3.4原4.3.4條修改。外腳手架既是在建工程的外防護架,也是施工人員的外操作架。支模架既是混凝土模板的支撐架體,也是施工人員操作平臺的支撐架體,為保護施工人員免受火災傷害,制定本條規定。
木結構建筑或含木結構的組合建筑施工現場火災隱患大,外腳手架應采用不燃材料。
4.3.8 新增條文。高空動火作業時應采取充足的“接火”措施,減少“火源”下墜與可燃物接觸的發生幾率。故作出本條規定。
5 臨時消防設施
5.1 一般規定
5.1.1 原5.1.1條修改。滅火器、消防給水系統、消防應急照明、疏散通道、疏散指示標志是施工現場常用且最為有效的臨時消防設施,火災發生時伴生有煙霧或其他有毒氣體產生,因此施工現場因配備一定數量的防毒面具。超高層施工期間應結合工程特點設置避難層(間)、防煙系統。
5.1.3A新增條文。超高層建筑臨時消防設施設備多、分布范圍廣、垂直線路長、工程量大,為節約資源、降低成本,提倡消防給水系統、疏散通道、避難層(間)、疏散指示標志等消防措施采用永臨結合方式。
5.1.3B 新增條文。本條規定了超高層建筑施工期間永臨結合的具體設備設施或系統。
5.1.3C新增條文。本條明確了永臨結合設備設施質量標準以及設備設施在施工過程中質量受損后的處理。
5.1.7新增條文。為了確保超高層建筑施工過程中的水壓控制,對于超高層建筑而言,由于建筑高度高,對于施工人員和救援人員上至中轉水箱操作較為困難,耗費時間較長,采用自動或集中控制方式更為安全、合理。
5.3 臨時消防給水系統
5.3.9原5.3.9條修改。本條確定了在建工程臨時室內消防用水量計取標準。
5.3.15原5.3.15條修改。本條注明室內消火栓應不少于兩支水槍充實水柱到達最不利點要求。
5.3.19新增條文。本條款規定了消防水系統設施插入安裝的基本要求。
1 市政給水管網的水壓力一般可維持30m的水頭高度,因此建筑結構施工至地面以上30m前應完成泵送加壓給水系統的施工。施工現場達不到本條要求時,應設置臨時蓄水池和臨時消火栓泵作為臨時消防備用設施,消火栓泵的揚程應滿足臨時消防供水需求。
2 下一級消防水池(箱)投入使用的時間點至少在消防水池(箱)所在樓層的鋼筋混凝土結構完成30天以后,此時消防水池(箱)所在樓層以上已經完成多層結構的施工,為保證消防水能順利抵達作業面,當下一級消防水池(箱)完成后應盡早完成消防水泵、補水水管的安裝以便增壓設施盡早投入使用。
5.3.20新增條文。本條規定是為了保證消火栓給水系統的有效性。
5.4 應急照明
5.4.1原5.4.1條修改。新增避難層(間)配備臨時消防應急照明的場所及消防應急照明設置的基本要求。
5.4.3原5.4.3條修改。規范給出對超高層應急照明燈具持續供電時間的要求。根據課題研發相關報告的結論,100~250m超高層建筑不低于90min,250m以上超高層建筑180min。
5.4.4新增條文。本條規定明確施工用電的消防負荷等級。
5.5 避難層(間)
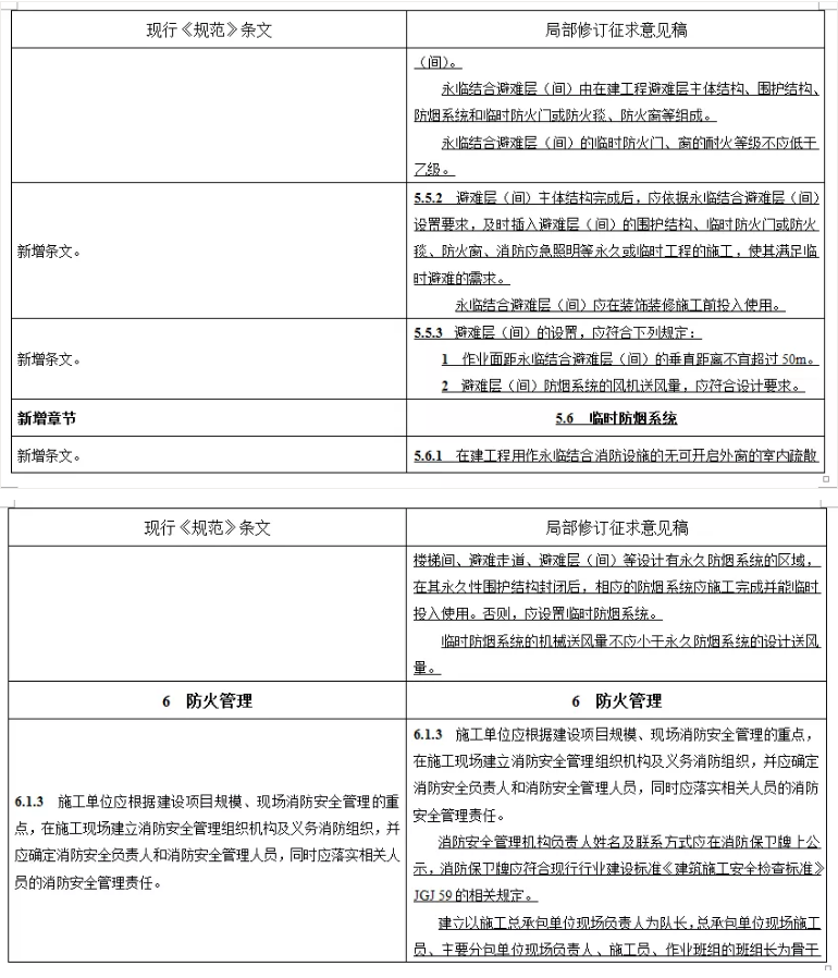
5.5.1~5.5.2 新增條文。結構施工期間因建筑避難層(間)尚未形成,此階段可燃材料少,即使發生火災其蔓延的速度和范圍均有限,因此該階段沒有強制設置避難層(間)。避難層(間)結構施工完后,具備形成避難層(間)的應立即施工永久避難層(間),并確保該永久設施在裝飾裝修期間投入臨時使用。永久避難層(間)與疏散走道或樓梯之間用臨時防火門或防火毯、窗隔離。為保證臨時防火門、窗的耐火時間,應采用乙級或以上級別的防火門、窗。避難層(間)的消防應急照明和疏散指示標志應按永臨結合標準設置。
5.5.3 新增條文。為保證火災初期人員安全疏散,永臨結合的避難層(間)不宜過大,50m距離亦是《建筑防火設計規范》 GB 50016 的規定。
為保證封閉式避難層(間)內氣壓大于避難層(間)外,應設置防煙送風系統并保證其送風量。
5.6 臨時防煙系統
5.6.1新增條文。防止火災煙霧及有害氣體進入永臨結合消防設施的無可開啟外窗的室內疏散樓梯、避難走道、避難層(間)等區域,是保證人民生命或機械正常運轉的重要條件,因此當上述設施的圍護結構封閉后,防煙系統必須能正常投入使用。設計有永久防煙系統的應首先考慮防煙系統的永臨結合使用,設計沒有永久防煙系統的應設置臨時的防煙系統。無論是永久防煙系統還是臨時防煙系統,其送風量必須滿足相應標準的要求,具體指標或要求應在施工現場防火設計中明確。
6 防火管理
6.1 一般規定
6.1.3原6.1.3條修改。施工單位在施工現場建立消防安全管理組織機構及義務消防組織,確定消防安全負責人和消防安全管理人員,落實相關人員的消防安全管理責任,是施工單位做好施工現場消防安全工作的基礎。
義務消防組織是施工單位在施工現場臨時建立的業余性、群眾性,以自防、自救為目的的消防組織,其人員應由現場施工管理人員和作業人員組成。
本條明確了施工現場義務消防隊的主要組成人員、機構設置、人員數量和義務消防隊員的動態調整。義務消防隊一般以施工總承包單位現場負責人為隊長,總承包單位現場施工員、主要分包單位現場負責人、施工員、作業班組的班組長為骨干成員。
6.1.12新增條文。明確超高層建筑施工消防安裝工程納入總承包方管理,推動永臨結合消防設施應用。
6.2 可燃物及易燃易爆危險品管理
6.2.1原6.2.1條修改。在建工程所用保溫、防水、裝飾、防火、防腐材料的燃燒性能等級、耐火極限應符合設計要求,既是建設工程施工質量驗收標準的要求,也是減少施工現場火災風險的基本條件,圖紙會審時應對材料燃燒性能進行審查和評估。本條為強制性條文。
6.2.2原6.2.2條修改。控制并減少施工現場可燃材料、易燃易爆危險品的存量,規范可燃材料及易燃易爆危險品的存放管理,是預防火災發生的主要措施,鼓勵有條件的場所采用自動滅火裝置系統,如自動滅火機器人等,通過電腦端、移動端設備可進行遠程視頻監控和滅火操作。








