近年來,自然災害發生的頻率、造成的損失越來越大,消防救援人員在保護人民生命財產安全的同時,也付出巨大的代價。其中水域事故造成的消防救援人員的傷亡也越來越巨大,如何既能開展好水域事故救援行動,又能盡可能避免消防人員傷亡,是消防救援隊伍必須思考和研究的問題,本文對近4年來消防救援隊伍在水域救援中犧牲的案例進行分析,以便為今后救援行動提供參考。
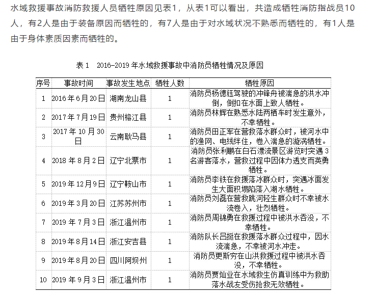
筆者收集了2016—2019年的4年間,造成消防救援人員犧牲的案例,以及水域救援中消防員犧牲的案例,統計圖見圖1,圖中可以看出,水域救援造成指戰員犧牲的比例逐年上升,特別是2019年,占比達45.5%。


二、水域救援過程消防員犧牲原因分析
(一)裝備原因
專業的水域救援裝備是開展救援行動的前提,但水域救援過程中裝備的重要性往往會被忽視。造成消防救援人員傷亡較大的裝備因素主要有:1.個人防護裝備性能參數未達到救援要求。現水域救援裝備還沒有統一、規范的標準,許多救援隊伍用的救援裝備不符合救援任務的需要,例如消防員劉磊營救落水女子案例中,使用的個人防護裝備是款式較老、防護要求較低的浮力背心,未采用個人浮力較大、不易脫落的PFD。2.對裝備的使用熟悉程度不夠。水域救援裝備的熟練使用需要一定的專業知識及相關培訓,且每種救援裝備的使用場所及范圍有所差異,例如在易造成側翻的水域環境進行救援時,選擇用帶動力的充氣橡皮艇較好,其在翻覆后可進行自救,而沖鋒舟則相對較難。3.對裝備維護保養不到位。水域救援裝備對其使用的環境和儲存空間有較高的要求,相對精密的儀器要隨時進行維護保養,例如潛水器具要防止進沙。對裝備的小配件也要注意保管,在關鍵時刻保護救援人員的生命,例如PFD上的割繩刀、救生哨。水域救援過程中,其水域形態復雜多變,主要有以下兩方面原因:一方面是救援人員對水域本身具有的危險性認識不到位,水流速快、壓力大,在流經不同地形有障礙物阻擋時,會形成低位差堰、渦流(逆流)、切割坡、濾網等復雜的水流形態,給救援帶來極大的危險。如橋墩橋下有很多碎石以及漂浮物,這里會產生強烈下游漩渦,救援人員如浮力不夠就會被卷入水下。另外一方面是救援人員對救援過程中水域會出現的危險預測不到位,在救援過程中,救援人員一般離水面越近往往相對較安全,離水面越遠越不安全,水下有很多未知的情況,例如消防員田正軍在營救落水群眾時,被水下的漁網、電線絆住而犧牲。救援人員在救援過程中未對自身的水性進行正確評估,下水前沒有進行熱身運動,或沒有進行身體適應性訓練,下水后由于心理緊張造成肌肉抽筋,例如浙江溫州消防員賈燦業在進行水域仿真訓練過程中由于身體不適用而犧牲。救援人員在接近被困人員過程中處置不當,也易造成傷亡事故,被困人員在水中大多會處于一種恐慌狀態,對接近他的人都會采取一些抓、抱、踢等動作,而這種動作很容易造成救援人員溺水,如江蘇蘇州消防員劉磊在營救跳河輕生群眾時不幸被落水女子踢中而犧牲。救援人員沒有接受過專業的救援訓練,缺乏救援技巧,持有會游泳就會救援的邏輯,例如消防員李鐵在救援落冰群眾案例中,忽視了特殊水域救援的特點。
(一)完善水域救援裝備的配備標準
水域救援裝備的配備應根據不同的地域特點和救援形勢,制定相應的配備標準,水域救援裝備一般可分為四類:水面救援裝備是指水面救援所需要的裝備,不僅有一般靜水所需配備的救生桿、救生衣等,還有較為專業的開放水域使用的水上拋投器、漂浮繩繩包、可抓握浮漂器、浮力背心(PFD)等。冰面救援裝備的個人裝備一般有水面救援頭盔、頸部綁帶、拖拽式救生衣、充氣冷水救援服、充氣浮橋、雪地防滑鞋套冰爪和冰錐;洪水救援裝備包括救援網、水上拋投器、投擲型自動充氣救生圈、水用接力錨鉤、多功能漂浮救援擔架、充氣救援筏;潛水救援裝備有干式或濕式潛水衣、潛水手套、潛水鞋、蛙鞋、開放循環水肺、全面鏡、浮力背心、氣瓶、調節器、儀表組合、無線水底通信系統、起吊帶、尸體袋等。由于救援情形的不同,潛水員應當掌握各種水域情形救援的裝備和技術來應對他們面對的水中挑戰。從休閑潛水員的基本裝備到商業潛水裝備都應具備,每種潛水技術都非常重要,在救援潛水中水域環境是不可控制因素,只有具備了應對不同情況的潛水技術才能保證救援的有效性和救援人員的安全性。水域救援技術根據不同救援環境可分為靜水救援、急流救援、水下救援、冰域救援、沼澤救援等情況,需要在學習和熟知每種救援水域形態的前提下,對每種救援技術進行針對性訓練,其中靜水救援技術是基礎,也是對自我安全保護的重要保證。激流技術側重于團隊的配合,水下、冰域救援技術側重在裝備的靈活運用上。此外,每種救援情形下針對被困者的生理狀態,又可分為有意識、無意識、恐慌人員的救援,救援有意識人員時,可盡可能按照延伸過去、劃過去、游過去救的順序進行救援;對無意識人員進行救援時一定要及時進行醫療急救,以免錯過救援時間。在接近、接觸恐慌人員時,一定不要從正面接近,以防被抓住,同時還要熟悉解脫技術。在現場進行救援過程中,由于水域救援任務的緊迫性和圍觀群眾的輿論壓力,易造成消防救援人員忽視個人安全防護,對救援現場潛在的危險性和危險情況的變化觀察認識不足,極易造成傷亡事故。首先,要重視平時的安全防護教育,通過課堂講解、模擬訓練來提高消防救援人員的安全防護意識。其次,在水域救援過程中,必須嚴格執行水域救援操作規程,最大限度地避免消防隊員自身傷亡事故的發生,要嚴格按照戰術原則進行部署安排,做到災情偵察要細致、掌握情況要準確、配戴裝備要齊全、深入現場要慎重。如在入水救援地點的選擇、水中人員解救的方法、傷員轉運的方法等。最后,在救援結束后應多進行案例講評,并建立案例數據庫,通過分析案例經驗和教訓,降低救援過程中傷亡事故發生率。
總之,要最大限度地避免消防救援人員在水域救援過程中出現傷亡,需提高認識,加強學習,安全之鐘常鳴,安全之弦常緊,采取合理有效的針對性措施。消防救援人員要增強安全意識,提高技戰水平,在開展應急救援過程中,多一份細心謹慎,少一份疏忽大意;多一分安全,少一分危險。
作者:趙陳飛;單位及職務:應急管理部消防救援局昆明訓練總隊助理工程師;此文同期刊登在《消防界》雜志上;歡迎分享,轉載請標明出處。