危化品生產裝置和儲存設施外部安全防護距離排查治理啟動!附確定流程及排查方法
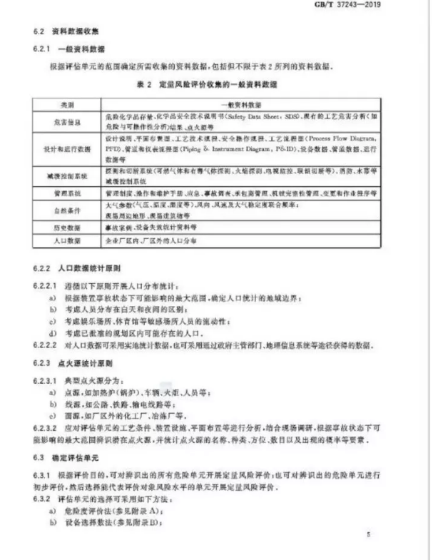
此次外部安全防護距離排查治理確定流程及排查方法如下: 1 涉及爆炸物的危險化學品生產裝置和儲存設施,要采用事故后果法確定外部安全防護距離。在排查中,要收集企業與爆炸物有關的工藝過程資料、裝置、設施周邊情況等基礎資料,根據最嚴重事故情景以及空氣沖擊波超壓安全閾值確定外部安全防護距離。 2 涉及有毒氣體或易燃氣體且其設計最大量與《危險化學品重大危險源辨識》(GB 18218-2018)中規定的臨界量比值之和大于或等于1的危險化學品生產裝置和儲存設施,要將企業內所有的危險化學品生產裝置和儲存設施作為一個整體,采用定量風險評價方法確定外部安全防護距離。在排查中,要遵循實事求是的原則,明確企業周邊人口數據、點火源統計等,合理確定評估單元,進行危險識別和泄漏場景識別,合理分析事故概率和事故后果,開展定量風險計算,根據各類防護目標的個人風險基準和社會風險基準確定外部安全防護距離,評估數據的選擇務必客觀、準確。 3 其他危險化學品生產裝置和儲存設施,要按照《建筑設計防火規范》(GB 50016-2014)、《石油化工企業設計防火標準》(GB 50160-2018)、《石油庫設計規范》(GB 50074-2014)等標準規范,核查與外部道路、建筑和設施的外部安全防護距離(防火間距)。






















































