常見十大行業VOCs產廢來源及特點
本文總結了電子行業、制藥行業、涂料制造、油墨制造、膠黏劑制造、木材加工、家具制造、交通運輸設備制造、皮革制造、制鞋業常見十大VOCs排放行業的VOCs產生來源及特點,針對VOCs一廠一方案編制中的VOCs產污來源及排放量章節,特別是目前上海地區推行的VOCs一廠一方案2.0版本的該章節編制,具有較大參考作用。此外,針對這些行業的VOCs工程治理方案,同樣具有針對性的借鑒作用。
電子工業
電子專用材料
① 覆銅板

② 電子銅箔

電子銅箔生產廢氣中的主要污染物為硫酸霧和少量苯。
③ 石英晶棒(片)


石英晶棒及晶片加工過程中的切割工序中因柴油揮發產生少量VOCs。
④ 電阻漿料

電阻漿料主要由導電相(功能相)、黏結相(玻璃相)和有機載體三部分組成。生產廢氣中的主要污染物為VOCs 、粉塵。
電子元件
電子元件一般包括: 電容器、電阻器、電位器、電感器、電子變壓器、混合集成電路、控制元件、敏感元件、傳感器等。
① 有機介質電容器

有機介質電容器紙涂漆、電容器表面涂覆處理時有VOCs廢氣產生。
② 鋁電解電容器

鋁電解電容器生產準備階段要進行拋光處理, 去邊緣毛刺時產生少量粉塵;鋁箔腐蝕時會產生鹽酸氣體,切割會產生少量粉塵。
③ 鉭電解電容器

鉭電解電容器的燒結過程與焊陽、陰極引線時有VOCs廢氣產生。
④ 云母電容器

云母電容器生產過程中在老練過程中產生VOCs廢氣。
⑤ 薄膜電阻

薄膜電阻在生產準備階段要進行拋光處理,去邊緣毛刺時產生少量粉塵;表面涂覆有VOCs廢氣產生。
⑥ 玻璃釉電阻器

玻璃軸電阻器生產過程中,有機載體的制備、絲網印刷、烘干燒結及引出端焊接有VOCs廢氣產生。
⑦ 金屬箔電阻器

金屬箔電阻器生產過程中的配膠貼箔工序有少量VOCs廢氣產生。
⑧ 電感器

電感器在材料準備時會有VOCs產生,包括無水乙醇、丙酮、少量二甲苯等; 焊錫過程有廢氣與粉塵產生。
⑨ 電子變壓器

電子變壓器在點膠和烘烤過程中有VOCs廢氣產生。
印制電路板(PCB)
印制電路板是電子設備中不可缺少的配件。根據印制板中導線圖形層數不同有單面(僅一層線路)、雙面(有二層線路)和多層(有三層以上線路)之區分,剛性和撓性板都有不同層數。


半導體器件
① 分立器件、集成電路
最常見的雙極管之一的NPN 三極管流程主要工藝有:氧化、光刻、N 型外延、基區擴散、發射區擴散、Al 金屬化、化學氣相沉積(CVD)鈍化層等步驟。工藝流程與集成電路生產工藝類似。
集成電路制造可大致分為各獨立的“單元”,如晶片制造、氧化、摻雜、顯影、刻蝕、薄膜等。各單元中又可再分為不同的"操作步驟",如清洗、光阻涂布、曝光、顯影、離子植入、光阻去除、濺鍍、化學氣相沉積等。


由于半導體工藝對操作室清潔度要求極高,通常使用風機抽取工藝過程中揮發的各類廢氣,因此半導體行業廢氣排放具有排氣量大、排放濃度小的特點。這些廢氣排放主要可以分為四類:酸性氣體、堿性氣體、有機廢氣和有毒氣體。
酸堿廢氣主要來自于擴散、CVD 、CMP 及刻蝕等工序,這些工序使用酸堿清洗液對晶片進行清洗。目前,在半導體制造工藝中使用最為普遍的清洗溶劑為過氧化氫和硫酸的混合劑。這些工序中產生的廢氣包括硫酸、氫氟酸、鹽酸、硝酸及磷酸等的揮發氣,堿性氣體為氨氣。
有機廢氣主要來源于光刻、顯影、刻蝕及擴散等工序,在這些工序中要用有機溶液(如異丙醇)對晶片表面進行清洗,其揮發產生的廢氣是有機廢氣的來源之一: 同時,在光刻、刻蝕等過程中使用的光阻劑(光刻膠)中含有易揮發的有機溶劑,如醋酸丁酯等,在晶片處理過程中也要揮發到大氣中,是VOCs廢氣產生的又一來源。
有毒廢氣主要來源于晶體外延、干法刻蝕及CVD 等工序中,在這些工序中要使用到多種高純特殊氣體對晶片進行處理,如硅烷( SiH4) 、磷烷(PH3 ) 、四氟化碳( CF4 ) 、硼烷、三氯化硼等,部分特殊氣體具有毒害性、窒息性及腐蝕性。
② 封裝
封裝指從晶片上切割單個芯片到最后包裝的一系列步驟。

封裝工藝產生的廢氣較為簡單,主要是酸性氣體、環氧樹脂及粉塵。酸性廢氣主要產生于電鍍等工藝;烘烤廢氣則產生于晶粒粘貼、封膠后烘烤過程;劃片機在晶片切割過程中,產生含微量砂塵的廢氣。
顯示器件及光電子器件
從產生污染的角度而言,顯示器件的代表性產品為TFT-LCD (薄膜晶體管液晶顯示器件),光電子器件的代表性產品為LED光電子器件。
① TFT-LCD
完整的TFT-LCD 生產工藝流程主要包括陣列工程( Array) 、彩膜工程(CF) 、成盒工程(Cell ) 三大部分。





電子終端產品
電子終端產品生產過程主要包括印制電路板(俗稱板卡)、組裝(板級組裝)、整機裝配和產品調試。


電子終端產品制造行業廢氣排放潛在的污染物主要是錫和錫化合物、鉛和鉛化合物及VOCs (苯系物與乙醇、異丙醇、丙酮等) 。
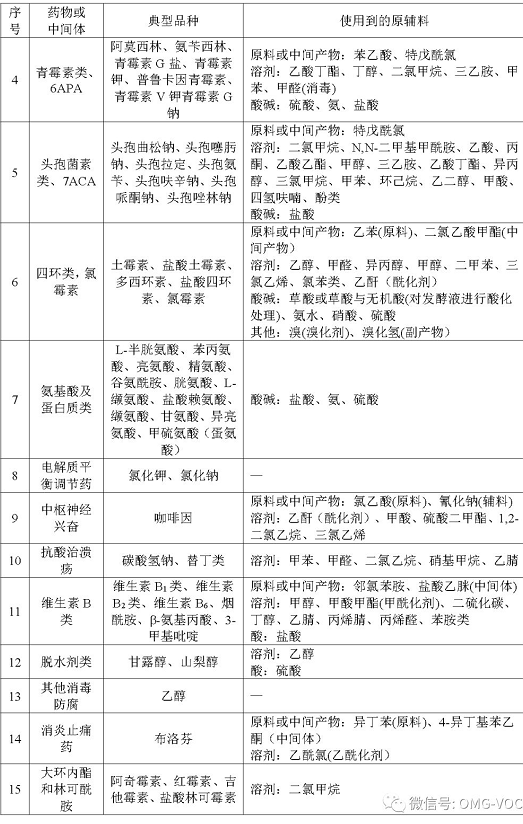
制藥工業
按生產工藝,制藥可分為發酵類、提取類、化學合成類、制劑類、生物工程類和中藥類。
發酵類
發酵類藥品主要包括:抗生素、維生素、氨基酸和其他類。我國抗生素類藥物品種齊全,主要優勢品種有青霉素、鏈霉素、四環素、氯霉素、土霉素等產品。

發酵類藥物生產過程產生的廢氣主要包括發酵尾氣、含溶媒廢氣、含塵廢氣、酸堿廢氣及廢水處理裝置產生的惡臭氣體。發酵尾氣(包括發酵罐消毒滅菌排氣)的主要成分為空氣和二氧化碳,同時含有少量培養基物質以及發酵后期細菌開始產生抗生素時菌絲的氣味。
分離提取精制等生產工序產生的有機溶媒廢氣(如甲苯、乙醇、甲醛、丙酮等),是主要的有機廢氣污染源。
化學合成類
其主要品種有合成抗菌藥(如喹諾酮類、磺胺類等)、麻醉藥、鎮靜催眠藥(如巴比妥類、苯并氮雜卓類、氨基甲酸酯類等)、抗癲癇藥等16個種類近千個品種。

化學合成類制藥企業主要廢氣污染源包括:蒸餾、蒸發濃縮工段產生的有機不凝氣;合成反應、分離提取過程產生的有機溶劑廢氣;使用鹽酸、氨水調節pH 值產生的酸堿廢氣;粉碎、干燥排放的粉塵;污水處理廠產生的惡臭氣體。
化學合成工序主要大氣污染物包括顆粒物、氯化氫和氨等無機物,以及化學合成使用的有機原料和有機溶劑,如苯、甲苯、氯苯、氯仿、丙酮、苯胺、二甲基亞砜、乙醇、甲醇、甲醛等。
提取類
將生物體中起重要生理作用的各種基本物質(如氨基酸、多肽及蛋白質、酶、核酸、糖、脂等)經過提取、分離、純化等手段制造藥物。

提取類生產過程中的大氣污染物主要來自清洗、粉碎、干燥和包裝時產生的粉塵;在提取工段中常用的溶劑包括水、稀鹽、稀堿、稀酸、有機溶劑(如乙醇、丙酮、三氯甲烷、三氯乙酸、乙酸乙酯、草酸、乙酸等),在提取、沉淀、結晶過程中均會涉及到有機溶劑的揮發,在酸解、堿解、等電點沉淀、pH 調解等過程中還會涉及到酸堿廢氣的揮發。
生物工程類
利用微生物、寄生蟲、動物毒素、生物組織等,采用現代生物技術方法(主要是基因工程技術等)生產多肽和蛋白質類藥物、疫苗等藥品,包括基因工程藥物、基因工程疫苗、克隆工程制備藥物等。

生物工程類生產工藝廢氣主要來自溶劑的使用,包括甲苯、乙醇、丙醇、丙酮、甲醛和乙腈等,主要產污點為瓶子洗滌、溶劑提取、多肽合成儀等的排風以及實驗室的排氣、制劑過程中的藥塵等。發酵過程中也會產生少量細胞呼吸氣,主要成分是CO2 和N2。
中藥類
以藥用植物和藥用動物為主要原料,根據國家藥典,生產中藥飲片和中成藥各種劑型產品。

其中,核心工藝是有效成分的提取、分離和濃縮。根據溶劑不同分為水提和溶劑提取,其中溶劑提取以乙醇提取為主。
中成藥生產廢氣主要為藥材粉碎等工序產生的藥物粉塵以及制藥過程中使用的部分VOCs 的揮發,如乙醇等。
制劑類
用藥物活性成分和輔料通過混合、加工和配制,形成各種劑型藥物。制劑藥物按劑型可分為固體制劑類、注射劑類和其他制劑類等。固體制劑類和注射劑類生產過程中廢氣污染源主要為粉塵。

制藥工業大氣污染物主要來源于化學原料藥的生產過程,而其前20大品種化學原料藥產量占24大類化學原料藥總產量的80%以上。因此,控制前20大品種所涉及到的揮發性物質有重要作用。




涂料制造
涂料生產中主要原料包括以下部分:成膜物質(基料)、溶劑、顏料、助劑。
(1)成膜物質:又稱為基料,是使涂料牢固附著于被涂物體表面上形成連續薄膜的主要物質。常用的成膜物有醇酸/聚酯樹脂、酚醛/氨基樹脂、環氧樹脂、丙烯酸樹脂、聚氨酯、乙烯基樹脂、纖維素類樹脂、天然及合成橡膠等18大類。
(2)溶劑:主要包括有機溶劑和水,其主要作用是使基料溶解或分散成為粘稠的液體,以便涂料施工。一個涂料品種既可以使用單一溶劑,又可以使用混合溶劑。

(3)顏料:分散在漆料中不溶的微細固體顆粒,分為著色顏料和體質顏料,主要用于著色、提供保護、裝飾以及降低成本等;包括無機顏料、有機顏料、金屬顏料、珠光顏料和發光顏料等,大部分以無機顏料為主。
(4)助劑:助劑在涂料的貯存、施工過程中以及對所形成漆膜的性能有著不可替代的作用。常用的助劑有流平劑、增稠劑、表面活性劑、增塑劑、催干劑、固化劑、防污劑、脫漆劑等。
涂料類型可分為溶劑型、水性與粉末型。
溶劑型涂料
在涂料中使用的主要樹脂為醇酸樹脂、氨基樹脂、丙烯酸樹脂、酚醛樹脂、環氧樹脂、聚氨酯樹脂等。

水性涂料
與溶劑型涂料相比,水性涂料主要是用水代替了大量溶劑。由于用水代替了溶劑,因此洗滌過程通常使用水,則增加了水的回用過程,但減少了溶劑使用。

粉末涂料
粉末涂料通常是由聚合物、顏料、助劑等混合粉碎加工而成。粉末涂料的制備方法大致可分為干法和濕法兩種方法,干法涂料生產主要是熔融混合法;濕法工藝有蒸發法、噴霧干燥法和沉淀法。蒸發法是先配置溶劑型涂料、然后用薄膜蒸發、真空蒸餾等法除去溶劑得到固體涂料,然后經過粉粹、過篩分級得到粉末涂料,主要是丙烯酸樹脂基粉末涂料生產,使用較多的是薄膜蒸發器和行星螺桿擠出機;噴霧干燥法則是先配置溶劑型涂料,經過研磨、調色,然后分別噴霧干燥造粒或者在液體沉淀造粒得到粉末涂料。

油墨制造
油墨主要由色料、連結料、助劑等成分構成。

我國油墨企業以印刷油墨為主,業內通常按照印刷方式將其分為平版油墨、凹版油墨、柔印油墨、凸版油墨等,其中又以平版油墨(膠印油墨)和凹版油墨為主,兩種油墨產量分別占總產量的60%、20%左右,柔印油墨占7%、絲網油墨占7%左右。
膠印油墨
膠印油墨是漿狀油墨的代表,平臺機凸版油墨、絲網油墨和印鐵油墨都屬于漿狀油墨。基于顏料濾餅特點,漿狀油墨生產工藝可以分為干法生產和濕法生產。


凹版油墨

膠黏劑制造
膠黏劑的品種繁多,成分各異,但都以黏料為主要成分,并由固化劑、增塑劑、稀釋劑、填料以及助劑等配合而成。


水基膠黏劑

熱熔膠

木材加工
木材加工業,包括鋸材加工、單板加工及人造板制造等。木材加工主要分為鋸材、木片、單板加工及其它木材加工的木材加工;人造板制造包括膠合板、纖維板、刨花板等。

家具制造
家具制造業中,以木質家具、金屬家具和軟體家具的產量最大(占家具總產量的95%左右)。木質家具主要部件由木材或木質人造板材料制成的家具;金屬家具主要部件由金屬材料制成的家具;軟體家具主要部件一般采用彈性材料和軟質材料制成的家具。

交通運輸設備制造
交通運輸設備制造過程中最大的產 VOCs 環節是涂裝工藝。底涂普遍采用陰極電泳涂裝,中涂、面涂少數企業使用水性涂料涂裝,多數為溶劑型涂料涂裝。

汽車制造

船舶制造

自行車制造
皮革制品制造
皮革制品制造包括皮革服裝制造、皮箱包(袋)制造、皮手套及皮裝飾制品制造、其它皮革制品制造等幾大類,生產過程中產生的污染物主要為大氣污染物。其中,箱包生產排放的大氣污染物較嚴重。

制鞋業
制鞋生產過程主要包括鞋面的加工和鞋底加工,再經流水線成型組合。

(5)鞋底中底貼合、鞋面鞋底粘膠成型過程使用的粘膠劑,最初粘膠劑所使用的溶劑是苯,后改用甲苯作溶劑。同時還有使用酮類酯類做溶劑的聚氨酯膠粘劑。由于粘膠劑中有機溶劑含量較高,所以是制鞋過程中有機廢氣排放最多的環節。
