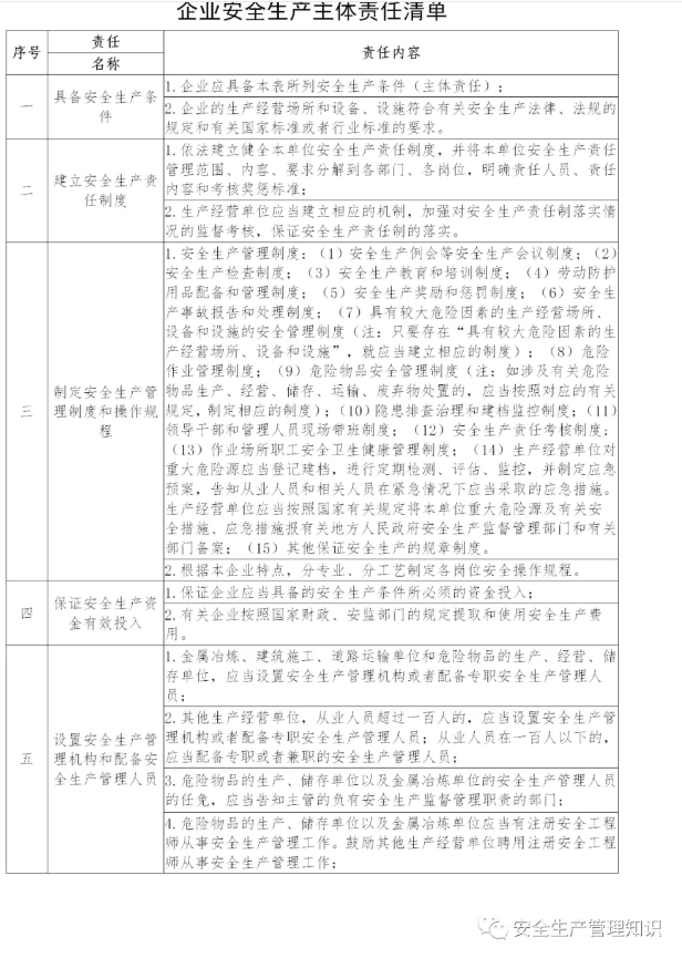
13個案例告訴企業這些行為將被處罰,最高罰45萬!
六七月廣東省深圳市安全管理委員會
分兩批通報了 安全生產領域行政處罰典型案件 共通報了13個案例 多家生產經營單位及相關人員 因違法違規而受處罰 其中,一家公司被罰45萬元

深圳市杰昌實業有限公司
危險化學品安全管理系列違法行為案
2020年5月7日,深圳市寶安區應急管理局執法人員前往深圳市杰昌實業有限公司進行執法檢查時,發現該公司存在以下問題:
1. 該公司未如實記錄安全生產教育和培訓情況;
2. 有限空間作業場所未設置明顯的安全警示標志;
3. 危險化學品(氨水)的儲存場所未設置安全警示標志;
4. 危險化學品(過硫酸鈉)未存放在危險化學品專用倉庫;
5. 危險化學品雙氧水與硫酸、鹽酸、硝酸混存;
6. 危險化學品倉庫(酸倉)內危化品存放不符合有關國家標準要求(墻距不符合要求);
7. 未按危險化學品安全管理條例的規定,對其安全生產條件定期進行安全評價;
8. 腐蝕性倉庫(氨水)防腐地面破損;
9. 未建立危險化學品出入庫核查、登記制度;
10. 未將事故隱患排查治理情況向從業人員通報。
上述行為分別違反了《中華人民共和國安全生產法》第二十五條第四款、第三十二條、第三十八條第一款,《危險化學品安全管理條例》第二十條第一款、第二十二條、第二十四條、第二十五條第一款的規定。
深圳市寶安區應急管理局于2020年6月5日,依據《中華人民共和國安全生產法》第九十四條第(四)項、第(五)項,第九十六條第(一)項;《危險化學品安全管理條例》第七十八條第一款第(十)項,第八十條第一款第(二)項、第(三)項、第(四)項、第(五)項的規定,對該公司合并處以45萬元罰款。
邑升順電子(深圳)有限公司危險化學品的
儲存方式、方法不符合國家標準等系列違法行為
2020年5月6日,深圳市寶安區應急管理局執法人員前往邑升順電子(深圳)有限公司進行執法檢查時,發現該公司存在以下問題:
1.未將事故隱患排查治理情況如實記錄(排查記錄表未如實記錄集塵室、有限空間、危險品倉庫等較大危險因素場所隱患);
2.危險化學品過氧化氫、硫酸的儲存墻距不足30cm,硝酸與高錳酸鉀混存,不符合國家標準《常用化學品貯存通則》的規定;
3.未按照規定對從業人員、被派遣勞動者、實習學生進行安全生產教育和培訓(危險品倉庫管理員陳某某未經專門安全培訓);
4.未在有較大危險因素的生產經營場所(A棟車間后方集塵室)設置明顯的安全警示標志的。
其上述行為分別違反了《中華人民共和國安全生產法》第二十五條、第三十二條、第三十八條第一款,《危險化學品安全管理條例》第二十四條第二款的規定。
深圳市寶安區應急管理局于2020年6月5日,依據《中華人民共和國安全生產法》第九十四條第(三)項、第(五)項,第九十六條第(一)項;《危險化學品安全管理條例》第八十條第一款第(五)項的規定,對該公司合并處以17萬元罰款。
深圳市金鑫鵬貿易有限公司 未將危險化學品儲存在專用倉庫內案 2020年3月11日,深圳市龍崗區應急管理局執法人員對深圳市金鑫鵬貿易有限公司進行執法檢查時,發現該公司未將危險化學品(TPC422c油墨124瓶,1KG/瓶,共0.124噸)儲存在專用倉庫內,違反了《危險化學品安全管理條例》第二十四條第一款的規定。 深圳市龍崗區應急管理局于2020年6月8日,依據《危險化學品安全管理條例》第八十條第一款第(四)項的規定,對該公司處以5.5萬元罰款。 深圳市聯盛通物流有限公司 存儲危險物品未建立專門安全管理制度、 未采取可靠的安全措施案 2020年3月23日,深圳市羅湖區應急管理局執法人員對深圳市聯盛通物流有限公司進行檢查時,發現該公司存儲危險物品(75%乙醇36 桶,20KG/桶;二硫化碳70箱,21KG/箱;氫氟酸200桶,25KG/桶),未按規定建立專門安全管理制度,未采取可靠的安全措施。 其行為違反了《中華人民共和國安全生產法》第三十六條第二款的規定。深圳市羅湖區應急管理局于2020年4月30日,依據《中華人民共和國安全生產法》第九十八條第(一)項的規定,對該公司處以5萬元罰款。 深圳市瑞镕五金塑膠制品有限公司 未將危險化學品儲存在專用倉庫內案 2020年3月21日,深圳市龍華區應急管理局執法人員對深圳市瑞镕五金塑膠制品有限公司進行檢查時,發現該公司倉庫內儲存有危險化學品(底漆稀釋劑36桶,14kg/桶;UV稀釋劑5桶,14kg/桶;防燒膠開油水11 桶,15kg/桶;稀釋劑99桶,15kg/桶;固化劑40桶,4kg/桶;20kg裝油漆161桶;4kg裝油漆50桶),未按規定將危險化學品儲存在專用倉庫內。 其行為違反了《危險化學品安全管理條例》第二十四條第一款的規定。深圳市龍華區應急管理局于2020年5月25日,依據《危險化學品安全管理條例》第八十條第一款第(四)項的規定,對該公司處以5.5萬元罰款。 深圳市民心大藥房連鎖有限公司 未將危險化學品儲存在專用倉庫內等 違法行為案 2020年4月22日,深圳市南山區應急管理局執法人員對深圳市民心大藥房連鎖有限公司進行檢查時,發現該公司位于深圳市南山區同樂村中山園路西君翔達大樓A樓1樓C區的倉庫內,存放約13.149噸75%酒精,無專用倉庫,與其他藥物混放,現場存在大量紙皮、紙箱等可燃物;未如實記錄安全生產教育和培訓的時間、內容、參加人員及考核結果等情況。 其行為分別違反了《危險化學品安全管理條例》第二十四條第一款、《中華人民共和國安全生產法》第二十五條第四款的規定。深圳市南山區應急管理局于2020年6月5日,依據《危險化學品安全管理條例》第八十條第一款第(四)項、《中華人民共和國安全生產法》第九十四條第(四)項,對該公司處以8.3萬元人民幣罰款 。

深圳市維偉嘉科技有限公司 使用偽造的特種作業操作證案 2020年6月10日,深圳市光明區應急管理局執法人員對深圳市維偉嘉科技有限公司執法檢查時,發現該公司使用偽造的特種作業操作證(涉及深圳市維偉嘉科技有限公司電工祝某某),其行為違反了《特種作業人員安全技術培訓考核管理規定》第三十六條第一款、第二款的規定。 深圳市光明區應急管理局于2020年6月22日,依據《特種作業人員安全技術培訓考核管理規定》第四十條、第四十一條第一款的規定,對該公司給予警告,并處以2萬元罰款,對該公司特種作業人員祝某某處以0.3萬元罰款。 深圳市鑫宏豐投資有限公司未與承租單位簽訂專門的安全生產管理協議且未在租賃合同中明確各自的安全生產管理職責、未將事故隱患排查治理情況如實記錄案 2020年3月9日,深圳市光明區應急管理局對深圳市鑫宏豐投資有限公司(鑫宏豐工業園物業管理機構)進行執法檢查時,發現該公司未與鑫宏豐工業園區內承租單位簽訂專門的安全生產管理協議或者未在租賃合同中明確各自的安全生產管理職責(園區現有承租單位17家,其中涉及未簽訂安全管理協議且租賃合同中也未明確各自的安全生產管理職責的9家),同時該公司還存在未依法如實記錄事故隱患排查治理情況的違法事實。 其行為分別違反了《中華人民共和國安全生產法》第四十六條第二款、第三十八條第一款的規定。深圳市光明區應急管理局于2020年5月12日,依據《中華人民共和國安全生產法》第一百條第二款、第九十四條第(五)項的規定,對該公司合并處以8.5萬元罰款。 建達高科電路(深圳)有限公司 安全設備的安裝不符合國家標準案 2020年4月24日,深圳市坪山區應急管理局執法人員對建達高科電路(深圳)有限公司進行檢查時,發現該公司三樓烤箱房可燃氣體濃度報警裝置主機未安裝在24小時有人值守的場所,不符合《火災自動報警系統設計規范》(GB50116-2013)第8.3.1條的要求。 其行為違反了《中華人民共和國安全生產法》第三十三條第一款的規定。深圳市坪山區應急管理局于2020年5月22日,依據《中華人民共和國安全生產法》第九十六條第(二)項的規定,對該公司處以2萬元罰款。

地鐵13號線深大東站 “11·11”物體打擊事故處罰案 2019年11月11日4時左右,在南山區粵海街道科苑南路與白石路交叉口南側地鐵13號線深大東站工地,深圳市深廣土石方工程有限公司施工人員在開挖、清運渣土時,發生一起物體打擊事故,造成1名施工人員死亡。 經調查,中建交通建設集團有限公司未全面落實安全生產主體責任,未對土石方分包單位安全管理機構及人員進行嚴格審核,對土石方分包單位施工現場的統一協調、管理不到位,對事故發生負有管理責任,其行為違反了《中華人民共和國安全生產法》第四十六條第二款的規定。 深圳市南山區應急管理局于2020年6月4日,依據《中華人民共和國安全生產法》第一百零九條第(一)項之規定,對該公司處以25萬元罰款。 中建交通建設集團有限公司項目經理熊某某,作為該公司在該項目的第一責任人,未認真履行安全生產管理責任,未全面督促、檢查本單位的安全生產工作,未及時消除生產安全事故隱患,對事故發生負有領導責任,其行為違反了《中華人民共和國安全生產法》第十八條第(五)項的規定。 深圳市南山區應急管理局于2020年6月4日,依據《中華人民共和國安全生產法》第九十二條第(一)項的規定,對中建交通建設集團有限公司項目經理熊某某處以3.96萬元罰款。 石巖街道北環路134號旁鐵皮廠房 “3·18”高處墜落死亡事故處罰案 2020年3月18日,石巖街道上屋社區北環路134號旁一臨建鐵皮廠房發生一起高處墜落事故,造成1人死亡。 經調查,事故單位深圳市聯天鋼結構橋梁工程有限公司安全生產教育和培訓不到位,在拆除涉事鐵皮房前未組織施工作業人員學習專項拆除方案,未按規定對施工作業人員進行書面技術交底,未指定專人負責施工現場的安全管理,未督促施工作業人員嚴格執行本單位的安全生產規章制度和安全操作規程,應對本起事故負主要責任。其行為違反《中華人民共和國安全生產法》第二十五條第一款、第四十一條的規定。 深圳市寶安區應急管理局于2020年6月12日,依據《中華人民共和國安全生產法》第一百零九條第(一)項的規定,對該公司處以25萬元罰款。 寶安區西鄉街道固興社區康達爾山海上園 三期項目工地“12·29”坍塌死亡事故處罰案 2019年12月29日,寶安區西鄉街道固興社區康達爾山海上園三期發生一起坍塌事故,造成1人死亡。經調查,深圳市協鵬工程勘察有限公司沒有針對廢樁拆除制定安全操作規程或專項施工方案,未采取技術、管理措施,及時消除施工作業存在的無安全操作規程或專項施工方案、工人無序作業等事故隱患,未及時發現和制止劉某某等人在危險區域進行作業,應對本起事故承擔主要管理責任。 其行為違反了《中華人民共和國安全生產法》第三十八條第一款的規定。深圳市寶安區應急管理局于2020年4月16日,依據《中華人民共和國安全生產法》第一百零九條第(一)項規定,對該公司處以25萬元罰款。 深圳市協鵬工程勘察有限公司項目經理袁某某未組織制定廢樁拆除的安全操作規程或專項施工方案,未認真督促、檢查本單位的安全生產工作,未及時消除工人無序施工的生產安全事故隱患,應對本起事故承擔管理責任。 其行為違反了《中華人民共和國安全生產法》第十八條第(二)項、第(五)項的規定。深圳市寶安區應急管理局于2020年4月16日,依據《中華人民共和國安全生產法》第九十二條第(一)項規定,對深圳市協鵬工程勘察有限公司項目經理袁某某處以1.08萬元罰款。 在該起事故中,深圳市信用土石方工程有限公司在未向深圳市協鵬工程勘察有限公司報告的情況下,擅自允許劉某某等人進入施工現場回收鋼筋,且未告知劉某某等人施工現場存在的危險因素與防范措施,應對本起事故承擔管理責任。 其行為違反了《中華人民共和國安全生產法》第四十一條的規定。深圳市寶安區應急管理局于2020年4月16日,依據《中華人民共和國安全生產法》第一百零九條第(一)項的規定,對該公司處以25萬元罰款。 深圳市信用土石方工程有限公司負責人蘇某某未認真督促、檢查本單位的安全生產工作,未及時消除劉某某等人違規進入危險區域進行鋼筋切除作業的生產安全事故隱患,應對本起事故承擔管理責任。 其行為違反了《中華人民共和國安全生產法》第十八條第(五)項的規定。深圳市寶安區應急管理局于2020年4月16日,依據《中華人民共和國安全生產法》第九十二條第(一)項規定,對深圳市信用土石方工程有限公司負責人蘇某某處以1.6267萬元罰款。 深圳市佰石特石業有限公司 “8·7”一般觸電事故處罰案 2019年8月7日,南山區西麗街道深圳市佰石特石業有限公司廠區辦公樓二樓發生觸電事故,現場由深圳市東森機電有限公司臨時雇傭的空調安裝工黃某某(持有電工證)在進行中央空調安裝作業時觸電死亡。經調查,深圳市佰石特石業有限公司及其法定代表人向某,未認真履行工程發包方職責,將空調安裝工程發包給不具備安全生產條件的單位。 其行為違反了《中華人民共和國安全生產法》第四十六條第一款的規定。深圳市南山區應急管理局于2020年1月8日,依據《中華人民共和國安全生產法》第一百條第一款的規定,對該公司處以12萬元罰款;對該公司法定代表人向某處以1.2萬元罰款。 另,項目承包方深圳市東森機電有限公司未全面落實安全生產主體責任,現場安全管理不到位,對工人安全教育培訓和安全技術交底不到位,對事故發生負有管理責任。 其行為違反了《中華人民共和國安全生產法》第二十二條第(五)項、第二十五條第一款的規定。依據《中華人民共和國安全生產法》第一百零九條第(一)項規定,對該公司處以22萬元罰款,并依據《中華人民共和國安全生產法》第九十二條第(一)項的規定,對深圳市東森機電有限公司原法定代表人吳某處以0.7773萬元罰款。 各生產經營單位 應當吸取教訓,認真自查自糾 落實安全生產主體責任 消除事故隱患 防范各類事故的發生



















