江蘇:133家危化品企業安全生產許可證被注銷!
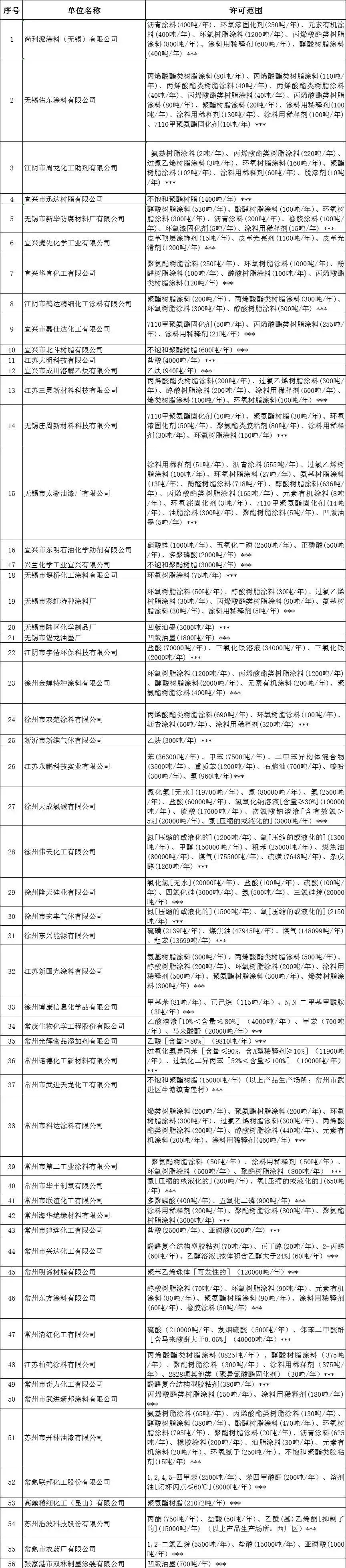
2021年2月19日,江蘇省應急管理廳公布了2021年首批危險化學品安全生產許可證注銷名單。尚利派涂料(無錫)有限公司等133家危險化學品生產企業,終止危險化學品生產活動。根據相關規定,注銷上述企業《危險化學品生產企業安全生產許可證》。
注銷《危險化學品生產企業安全生產許可證》企業名單
據當日發布的另一份公告,截止2021年1月31日,全省共有1131家危化品生產企業的《危險化學品生產企業安全生產許可證》在有效期內。
2021年2月19日,江蘇省應急管理廳公布了2021年首批危險化學品安全生產許可證注銷名單。尚利派涂料(無錫)有限公司等133家危險化學品生產企業,終止危險化學品生產活動。根據相關規定,注銷上述企業《危險化學品生產企業安全生產許可證》。
注銷《危險化學品生產企業安全生產許可證》企業名單
據當日發布的另一份公告,截止2021年1月31日,全省共有1131家危化品生產企業的《危險化學品生產企業安全生產許可證》在有效期內。